信息类别:
重点领域
公开方式:
主动公开
生成日期:
2024-07-08
公开时限:
常年公开
公开范围:
面向全社会
信息索取号:
000014349/2024-03483
相关解读:
相关文件:
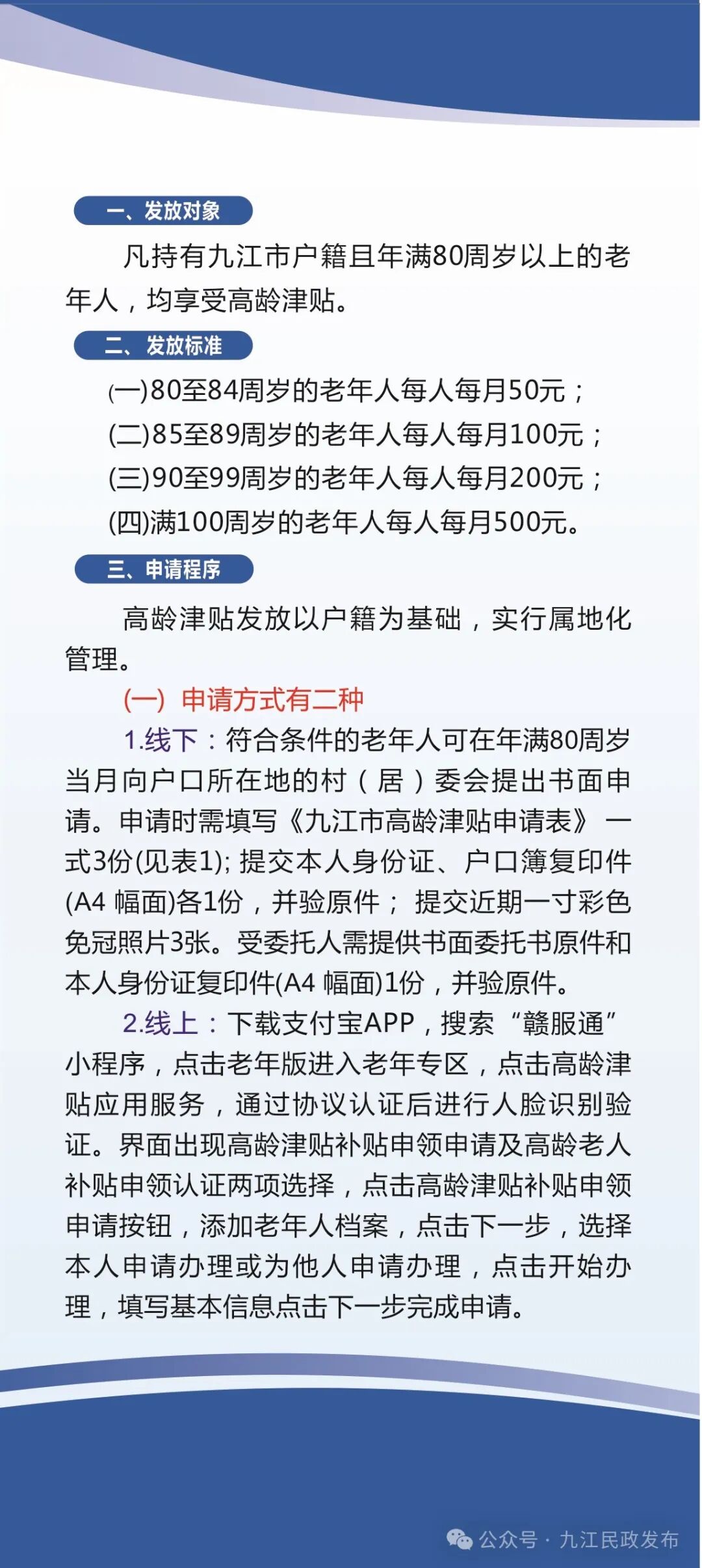
九江市80周岁以上老人高龄津贴实施办法宣传手册







来源:九江市人民政府发布
相关附件:
扫一扫在手机打开当前页面




赣公网安备:36048202000006号





