相关解读:
相关文件:
为了更好地提供政府信息公开服务,共青城市市场监督管理局编制了《共青城市市场监督管理局政府信息公开指南》(以下简称《指南》),需要获得共青城市市场监督管理局信息公开服务的公民、法人和其他组织,建议阅读《指南》。市场监督管理局政府信息公开如发生变化,《指南》将及时作出更新、说明。
一、主动公开
●公开范围
共青城市市场监督管理局主动向社会免费公开的信息范围参见编制的《共青城市市场监督管理局信息公开目录》(以下简称《目录》)。主要包括:
(一)组织机构
主要包括:共青城市市场监督管理局内设机构设置及职能情况;局领导及分工情况等。
(二)规章文件
主要包括:以市场监督管理局及协调议事机构名义发布的规范性文件;市场监督管理局及协调议事机构制定的其他非涉密文件等。
(三)计划总结
主要包括:共青城市市场监督管理局工作总结、财政预决算、政府信息公开工作年度报告等。
●编排体系
政府信息公开目录使用电子文档方式编排、记录和存储各类信息,主要含以下要素:
|
信息类别 |
文件 编号 |
公开 方式 |
生成 日期 |
公开 时限 |
公开 范围 |
信息 索取号 |
名称 |
发布 日期 |
信息 来源 |
1.信息类别:政府信息所属目录的分类代码。
2.文件编号:政府信息的文件编号,对于公文类信息,特指发文字号。
3.公开方式:公文的公开属性分主动公开、依申请公开、不予公开三种。
4.生成日期:公文类信息的发文时间,即公文内容中注明的发布日期。
5.公开时限:信息公开的时限。
6.公开范围:政府信息公开面向的群体。
7.信息索引号:按索引号编码规则生成,每条政府信息的标识符。
8.名称:是指该信息的标题。
9发布日期:政府信息在政务公开平台中形成的时间。
10.信息来源:发布政府信息的单位或信息转载来源网站。
●获取方式
公民、法人和其他组织可以登录共青城市政府信息公开网站查阅(具体网址:http://www.gongqing.gov.cn/zwgk/),也可以到市场监督管理局(具体地址:共青城市南湖大道288号三楼办公室)。
●公开形式
对于公开信息,市政府办公室主要采取网上公开和在受理点公开两种公开形式。
共青城市政府信息公开网站具体网址:http://www.gongqing.gov.cn/zwgk/
本机关受理点:江西省九江市共青城市南湖大道288号市监局三楼办公室
办公时间:夏令时 上午9:00-12:00 下午1:30-6:00
冬令时 上午9:00-12:00 下午1:30-5:30(法定节假日除外)
联系电话:0792-4341961。
●公开时限
各类政府信息产生后,市场监督管理局将在第一时间予以公开,最迟自政府信息形成或者变更之日起20个工作日内公开。
二、依申请公开
公民、法人和其他组织需要市政府办公室主动公开以外的政府信息,可以向市场监督管理局申请获取。市场监督管理局依申请提供信息时,根据掌握该信息的实际状态进行提供,不对信息进行加工、分析或者其他处理。
●受理机构
市政府信息公开工作机构:市场监督管理局
办公地址:江西省九江市共青城市南湖大道288号三楼办公室
办公时间:夏令时 上午9:00-12:00 下午1:30-6:00
冬令时 上午9:00-12:00 下午1:30-5:30(法定节假日除外)
联系电话:0792-4341961
邮政编码:332020
互联网在线申请:点击网页中菜单“依申请公开”,填写网上申请表格。
●受理程序
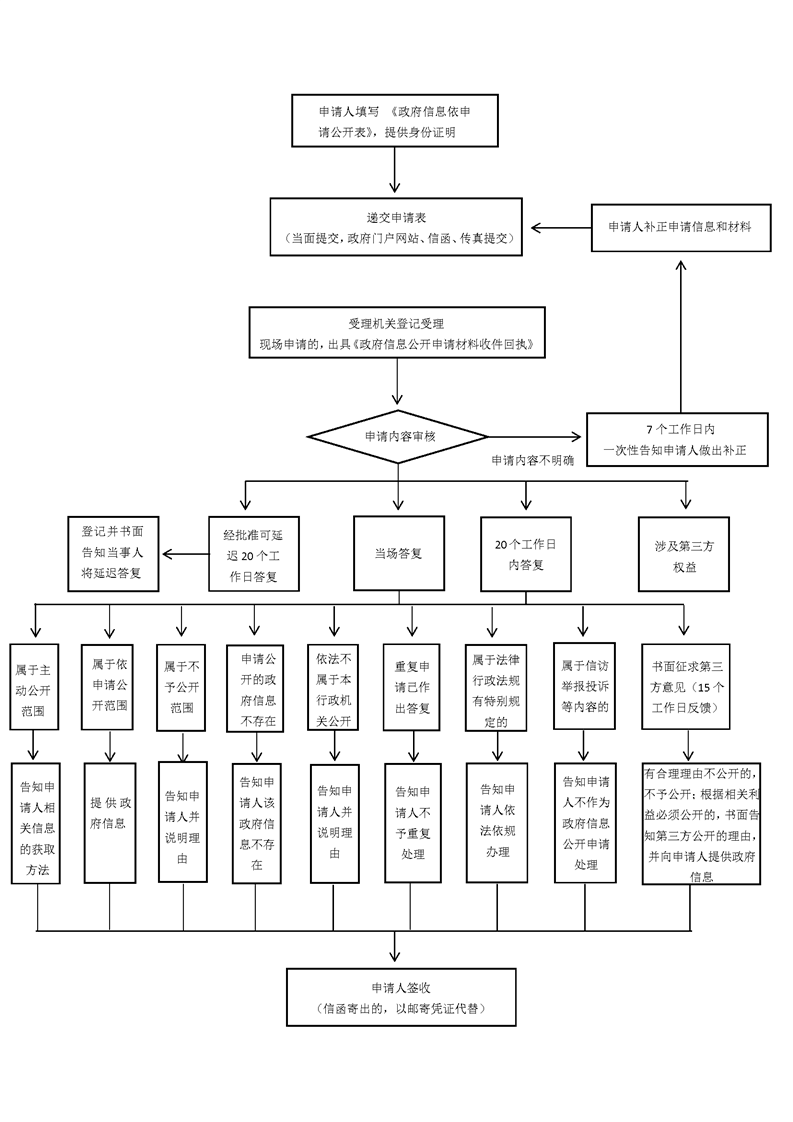
(一)提出申请
申请人向市场监督管理局申请公开政府信息,应填写《政府信息公开申请表》(附后,以下简称《申请表》)。《申请表》可以在受理机构处领取,也可以在共青城市政府信息公开网站上下载。申请人可通过联系电话咨询相关申请手续。
1、申请条件
申请人提出的政府信息公开申请应当真实载明下列内容:
(1)申请人的姓名或者名称、身份证明、联系方式;
(2)申请公开的政府信息的名称、文号或者便于行政机关查询的其他特征性描述;
(3)申请公开的政府信息的形式要求,包括获取信息的方式、途径。
2、不予公开范围
依据《中华人民共和国政府信息公开条例》等有关规定,下列政府信息不予公开:
(1)涉及国家秘密的信息。
(2)涉及商业秘密的信息。
(3)涉及个人隐私的信息。
(4)公开后可能危及国家安全、公共安全、经济安全、社会稳定的政府信息。
(5)行政机关的内部事务信息,包括人事管理、后勤管理、内部工作流程等方面的信息。
(6)行政机关在履行行政管理职能过程中形成的讨论记录、过程稿、磋商信函、请示报告等过程性信息以及行政执法案卷信息。
(7)法律、行政法规禁止公开的政府信息。
(二)申请方式
1、现场申请
申请人可以到市场监督管理局申请获取政府信息,并填写《申请表》。书写有困难的可以口头申请。
2、书面申请
申请人填写《申请表》后,可以通过信函方式提出申请,通过信函方式申请的,应在信封左下角注明“政府信息公开申请”字样。
3、网上申请
申请人登录共青城市政府信息公开网站,点击网页中菜单“依申请公开”,填写网上申请表格,提交在线申请。
市场监督管理局不直接受理通过电话、电子邮箱提出的申请,但申请人可以通过电话、电子邮箱咨询相应的服务业务。
(三)申请处理
本机关收到申请后,将对申请内容进行审查,政府信息公开申请内容不明确的,要求申请人补正。本机关根据收到申请的先后次序来处理申请,能够当场答复的,将当场予以答复。不能当场答复的,将自收到申请之日起20个工作日内予以答复;因特殊原因,需延长答复期限的,本机关将报主要领导同意并告知申请人,延长答复的期限最长不超过20个工作日。申请公开的政府信息涉及第三方权益和其他机关的,本机关将征求第三方和其他机关的意见,征求第三方和其他机关意见所需时间不计算在期限内。
对申请公开的政府信息,本机关按照所申请公开的政府信息的情形分别作出答复:
1、已经主动公开的,告知申请人获取该政府信息的方式和途径;
2、可以公开的,向申请人提供该政府信息,或者告知申请人获取该政府信息的方式、途径和时间;
3、决定不予公开的,告知申请人不予公开并说明理由;
4、经检索没有所申请公开信息的,告知申请人该政府信息不存在;
5、不属于本行政机关负责公开的,告知申请人并说明理由;能够确定负责公开该政府信息的行政机关的,告知申请人该行政机关的名称、联系方式;
6、行政机关已就申请人提出的政府信息公开申请作出答复、申请人重复申请公开相同政府信息的,告知申请人不予重复处理;
7、所申请公开信息属于工商、不动产登记资料等信息,有关法律、行政法规对信息的获取有特别规定的,告知申请人依照有关法律、行政法规的规定办理;
8、申请公开的信息中含有不应当公开或者不属于政府信息的内容,但是能够作区分处理的,行政机关应当向申请人提供可以公开的政府信息内容,并对不予公开的内容说明理由;
9、需要行政机关对现有政府信息进行加工、分析的,行政机关不予提供;
10、申请人以政府信息公开申请的形式进行信访、投诉、举报等活动,行政机关告知申请人不作为政府信息公开申请处理并可以告知通过相应渠道提出。
11、申请人提出的申请内容为要求行政机关提供政府公报、报刊、书籍等公开出版物的,行政机关可以告知获取的途径。
(四)申请注意事项
1.申请人委托代理人提出政府信息公开申请的,应当提供委托代理证明材料;5人以上(含5人)共同申请同一政府信息,可以推选1至5名代表提交申请,并提供推举证明材料;
2.政府信息公开申请内容不明确的,本机关告知申请人作出补正,并自收到申请之日起7个工作日内一次性告知申请人作出补正,说明需要补正的事项和合理的补正期限。申请人无正当理由逾期不补正的,视为放弃申请,本机关不再处理该政府信息公开申请;
3.申请人申请公开政府信息的数量、频次明显超过合理范围,本机关将要求申请人说明理由。对申请理由不合理的,将告知申请人不予处理;
4.本机关依申请提供政府信息,不收取费用。但是,申请人申请公开政府信息的数量、频次明显超过合理范围的,行政机关可以收取信息处理费,具体按照《国务院办公厅关于印发<政府信息公开信息处理费管理办法>的通知》(国办函〔2020〕109号)规定执行。
按件计收适用于所有政府信息公开申请处理决定类型。申请人的一份政府信息公开申请包含多项内容的,行政机关可以按照“一事一申请”原则,以合理的最小单位拆分计算件数。收费标准为:a.同一申请人一个自然月内累计申请10件以下(含10件)的,不收费。b.同一申请人一个自然月内累计申请11—30件(含30件)的部分:100元/件。c.同一申请人一个自然月内累计申请31件以上的部分:以10件为一档,每增加一档,收费标准提高100元/件。
按量计收适用于申请人要求以提供纸质件、发送电子邮件、复制电子数据等方式获取政府信息的情形。相关政府信息已经主动对外公开,行政机关依据《中华人民共和国政府信息公开条例》第三十六条第(一)项、第(二)项的规定告知申请人获取方式、途径等的,不适用按量计收。按量计收以单件政府信息公开申请为单位分别计算页数(A4及以下幅面纸张的单面为1页),对同一申请人提交的多件政府信息公开申请不累加计算页数。收费标准为:A.30页以下(含30页)的,不收费。B.31—100页(含100页)的部分:10元/页。C.101—200页(含200页)的部分:20元/页。D.201页以上的部分:40元/页。
5.申请人以政府信息公开申请的形式进行信访、投诉、举报等活动,本机关将告知申请人不作为政府信息公开申请处理并告知通过相应渠道提出。
三、监督方式及程序
公民、法人或者其他组织认为行政机关未按照要求主动公开政府信息或者对政府信息公开申请不依法答复处理的,可以向共青城市信息中心提出,受理电话:0792-4376030,地址:共青城市民服务中心6号楼二楼,邮编:332020。共青城市信息中心查证属实的,将予以督促整改或者通报批评。

相关附件:
政府信息公开申请表.doc扫一扫在手机打开当前页面




赣公网安备:36048202000006号





