相关解读:
相关文件:
为了更好地提供政府信息公开服务,苏家垱乡人民政府办公室编制了《苏家垱乡人民政府信息公开指南》(以下简称《指南》),需要获得乡政府信息公开服务的公民、法人和其他组织,建议阅读《指南》。乡政府信息公开如发生变化,《指南》将及时作出更新、说明。
一、主动公开
●公开范围
乡政府办公室主动向社会免费公开的信息范围参见本乡编制的《苏家垱乡人民政府信息公开目录》(以下简称《目录》)。主要包括:
(一)组织机构
主要包括:苏家垱乡人民政府机构设置及主要职能情况;乡政府领导及分工情况;苏家垱乡人民政府办公室内设机构设置及职能情况等。
(二)政策文件
主要包括:乡政府或乡政府办公室制定的非涉密文件。
(三)计划总结
主要包括:苏家垱乡人民政府工作报告、财政预决算、政府信息公开工作年度报告等。
(四)其他
主要包括:专项规划、区域规划及相关政策;重大建设项目的批准和实施情况;扶贫、教育、医疗、社会保障、促进就业等方面的政策、措施及其实施情况;突发公共事件的应急预案、预警信息及应对情况;环境保护、公共卫生、安全生产、食品药品、产品质量的监督检查情况;公务员招考的职位、名额、报考条件等事项以及录用结果;法律、法规、规章和国家有关规定应当主动公开的其他政府信息。
●体系
政府信息公开目录使用电子文档方式、记录和存储各类信息,主要含以下要素:
|
信息类别 |
文件编号 |
公开方式 |
生成日期 |
公开时限 |
公开范围 |
信息索取号 |
名称 |
发布日期 |
信息来源 |
1.信息类别:政府信息所属目录的分类代码。
2.文件编号:政府信息的文件编号,对于公文类信息,特指发文字号。
3.公开方式:公文的公开属性分主动公开、依申请公开、不予公开三种。
4.生成日期:公文类信息的发文时间,即公文内容中注明的发布日期。
5.公开时限:信息公开的时限。
6.公开范围:政府信息公开面向的群体。
7.信息索引号:按索引号编码规则生成,每条政府信息的标识符。
8.名称:是指该信息的标题。
9发布日期:政府信息在政务公开平台中形成的时间。
10.信息来源:发布政府信息的单位或信息转载来源网站。
●获取方式
公民、法人和其他组织可以登录苏家垱乡政府信息公开网站查阅(具体网址:http://www.gongqing.gov.cn/sjdx/index.html),也可以到苏家垱乡政务公开办公室(具体地址:江西省九江市共青城苏家垱乡人民政府)或是到苏家垱乡政务公开专区进行查阅。
●公开形式
对于公开信息,乡政府办公室主要采取网上公开、苏家垱乡政府信息公开查阅点以及苏家垱乡政务公开专区等三种公开形式。
苏家垱乡政府信息公开网站查阅具体网址:http://www.gongqing.gov.cn/sjdx/index.html
苏家垱乡政务公开专区地址:江西省九江市共青城市苏家垱乡人民政府便民服务大厅
苏家垱乡政务公开专区联系电话0792-2561198
办公时间:夏时令 法定工作日上午9:00-12:00 下午1:30-6:00
冬时令 法定工作日上午9:00-12:00 下午1:30-5:30(法定节假日除外)
联系电话:0792-2561198。
乡政府还将采用公示栏(乡政府进大门左手边靠墙公示栏)、新闻媒体、便民资料等辅助性的公开方式。
●公开时限
各类政府信息产生后,乡政府办公室将在第一时间予以公开,最迟自政府信息形成或者变更之日起20个工作日内公开。
二、依申请公开
公民、法人和其他组织需要乡政府主动公开以外的政府信息,可以向乡政务公开工作领导小组办公室(党政办)申请获取。乡政务公开工作领导小组办公室(党政办)依申请提供信息时,根据掌握该信息的实际状态进行提供,不对信息进行加工、分析或者其他处理。
●受理机构
乡政府信息公开工作机构:乡政务公开工作小组办公室(党政办)
办公地址:江西省九江市共青城市苏家垱乡人民政府办公楼二楼办公室
办公时间:夏时令 法定工作日上午9:00-12:00 下午1:30-6:00
冬时令 法定工作日上午9:00-12:00 下午1:30-5:30(法定节假日除外)
联系电话:0792-2561198
传真:0792-2561198
邮政编码:332020
电子邮箱:sjdx2022@163.com(电子邮箱只用于提供咨询服务,不接受信息公开申请)
互联网在线申请:点击网页中菜单“依申请公开”,填写网上申请表格。
●受理程序
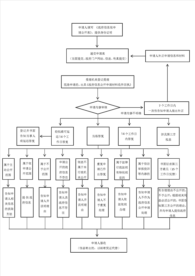
(一)提出申请
申请人向乡政府办公室申请公开政府信息,应填写《政府信息公开申请表》(附后,以下简称《申请表》)。《申请表》可以在受理机构处领取,也可以在苏家垱乡政府信息公开网站上下载。申请人可通过联系电话咨询相关申请手续。
(二)申请内容
申请人提出的政府信息公开申请应当真实载明下列内容:
1.申请人的姓名或者名称、公民、法人或其他组织的身份证明、联系方式、通信地址;
2.申请公开的政府信息的名称、文号或者便于行政机关查询的其他特征性描述;
3.申请公开的政府信息的形式要求,包括获取信息的方式、途径;
4.受理机关名称。
申请人向本机关提交政府信息公开申请,应当同时上传或提供身份证明。
为提高处理效率,申请人对所需信息的描述应尽量详细、明确,若有可能,请提供信息的标题、发布时间、发文字号或者其他有助于明确该信息的提示。
(三)申请方式
申请人可以通过以下方式提出申请:
1.当面提交申请。申请人可以到乡政务公开办公室申请获取政府信息,并填写《申请表》。书写有困难的可以口头申请;
2.信函提交申请。申请人填写《申请表》后,通过信函方式申请的,应在信封左下角注明“政府信息公开申请”字样;
3.传真提交申请。通过传真提出申请,应填写《申请表》并在传真第一页正面明显位置注明“政府信息公开申请”和传真总页数,发送传真后应电话联系确认;
4.网上提交申请。申请人可在本机关网站"依申请公开"栏目,通过在线申请的方式,填写电子版《申请表》提出申请。
乡政务公开办公室不直接受理通过电话方式提出的申请,但申请人可以通过电话咨询相应的服务业务。
(四)申请注意事项
1.申请人委托代理人提出政府信息公开申请的,应当提供委托代理证明材料;5人以上(含5人)共同申请同一政府信息,可以推选1至5名代表提交申请,并提供推举证明材料;
2.政府信息公开申请内容不明确的,本机关告知申请人作出补正,并自收到申请之日起7个工作日内一次性告知申请人作出补正,说明需要补正的事项和合理的补正期限。申请人无正当理由逾期不补正的,视为放弃申请,本机关不再处理该政府信息公开申请;
3.申请人申请公开政府信息的数量、频次明显超过合理范围,本机关将要求申请人说明理由。对申请理由不合理的,将告知申请人不予处理;
4. 本机关办理政府信息公开申请的收费严格按照《国务院办公厅关于印发<政府信息公开信息处理费管理办法>的通知》(国办函〔2020〕109号)执行。
5.申请人以政府信息公开申请的形式进行信访、投诉、举报等活动,本机关将告知申请人不作为政府信息公开申请处理并告知通过相应渠道提出。
(五)答复时限
行政机关收到政府信息公开申请,能够当场答复的,应当场予以答复。行政机关不能当场答复的,应当自收到申请之日起20个工作日内予以答复(一般情况下不超过14个工作日);需要延长答复期限的,应当经政府信息公开工作机构负责人同意并告知申请人,延长的期限最长不得超过20个工作日(一般情况下不超过14个工作日)。行政机关征求第三方和其他机关意见所需时间不计算在前款规定的期限内。
对政府信息公开的申请,本机关按照所申请公开的政府信息的情形分别作出答复:
1.已经主动公开的,告知申请人获取该政府信息的方式和途径。
2.可以公开的,向申请人提供该政府信息,或者告知申请人获取该政府信息的方式、途径和时间。
3.依据《条例》的规定决定不予公开的,告知申请人不予公开并说明理由。
4.经检索没有所申请公开信息的,告知申请人该政府信息不存在。
5.不属于本机关负责公开的,告知申请人并说明理由;能够确定负责公开该政府信息的行政机关的,告知申请人该行政机关的名称、联系方式。
6.本机关已就申请人提出的政府信息公开申请作出答复,申请人重复申请公开相同政府信息的,告知申请人不予重复处理。
7. 所申请公开信息属于工商、不动产登记资料等信息,有关法律、行政法规对信息的获取有特别规定的,告知申请人依照有关法律、行政法规的规定办理。
三、不予公开
1.依法确定为国家秘密的政府信息,法律、行政法规禁止公开的政府信息,以及公开后可能危及国家安全、公共安全、经济安全、社会稳定的政府信息,不予公开。
2.涉及商业秘密、个人隐私等公开会对第三方合法权益造成损害的政府信息,本机关不予公开。但是,第三方同意公开或者本机关认为不公开会对公共利益造成重大影响的,予以公开。
3.本机关的内部事务信息,包括人事管理、后勤管理、内部工作流程等方面的信息不予公开。
4.本机关在履行行政管理职能过程中形成的讨论记录、过程稿、磋商信函、请示报告等过程性信息以及行政执法案卷信息,不予公开。法律、法规、规章规定上述信息应当公开的,从其规定。
四、政府信息公开工作机构
苏家垱乡政务公开工作领导小组办公室(党政办)负责推进、指导、协调、监督全乡政府信息公开工作。
苏家垱乡政务公开工作领导小组办公室(党政办)具体承办本机关的政府信息公开事宜,办公地址:江西省九江市共青城市苏家垱乡人民政府办公楼二楼办公室;办公时间:办公时间:夏时令 法定工作日上午9:00-12:00 下午1:30-6:00,冬时令 法定工作日上午9:00-12:00 下午1:30-5:30(法定节假日除外);联系电话:0792-2561198;传真:0792-2561198;邮政编码:332020; 电子邮箱:sjdx2022@163.com。(电话、邮箱仅用于接收信息公开工作有关意见建议,不受理依申请公开申请。如需提交政府信息公开申请,请查看第二部分"依申请公开")。
五、监督方式及权利救济途径
公民、法人或其他组织认为市内行政机关在政府信息公开工作中侵犯其合法权益的,可以向上一级行政机关或者政府信息公开工作主管部门(市级主管部门:共青城市政务公开办公室,联系电话:0792-4376030,地址:江西省九江市共青城市民服务中心6号楼二楼)投诉、举报,也可以依法申请行政复议或者提起行政诉讼。

相关附件:
政府信息公开申请表.doc扫一扫在手机打开当前页面




赣公网安备:36048202000006号





