相关解读:
相关文件:
共青城市苏家垱乡人民政府
2021年度部门决算
目 录
第一部分 共青城市苏家垱乡人民政府概况
一、部门主要职责
二、部门基本情况
第二部分 2021年度部门决算表
一、收入支出决算总表
二、收入决算表
三、支出决算表
四、财政拨款收入支出决算总表
五、一般公共预算财政拨款支出决算表
六、一般公共预算财政拨款基本支出决算表
七、一般公共预算财政拨款“三公”经费支出决算表
八、政府性基金预算财政拨款收入支出决算表
九、国有资本经营预算财政拨款支出决算表
十、国有资产占用情况表
第三部分 2021年度部门决算情况说明
一、收入决算情况说明
二、支出决算情况说明
三、财政拨款支出决算情况说明
四、一般公共预算财政拨款基本支出决算情况说明
五、一般公共预算财政拨款“三公”经费支出决算情况说明
六、机关运行经费支出情况说明
七、政府采购支出情况说明
八、国有资产占用情况说明
九、预算绩效情况说明
第四部分 名词解释
第一部分 共青城市苏家垱乡人民政府概况
一、部门主要职能
1、执行国家行政机关的决定、命令和国家制定的法令、法规,执行本级人民代表大会的各项决议,并报告执行决议、决定和命令的情况。
2、制定并落实本行政区域的经济计划和措施,全面提高人民群众的生活水平和生活质量。
3、承担国有资产、集体资产管理、监督及增值保值责任。
4、开展社会主义民主和法制的宣传教育,保障公民的权利,打击违法犯罪,维护社会稳定。
5、制定社会各项事业发展计划,发展教育、卫生、科技、民政、广播电视、文化、体育事业;加强计划生育工作;推进社会保障、社会福利事业和养老保险等工作。
6、加强乡级财政的监督和管理。
7、指导村(居)民委员会的组织制度建设和业务建设,促进村(居)民委员会民主自治。
8、制定和组织实施乡村建设规划,保护和改善生活环境和生态环境。
9、协助和支持设置在本行政区域内不隶属于乡的国家机关和企事业单位工作,监督其遵守和执行国家的法律、法规和政策。
10、承办本级党委、人大和上级交办的其它事项。
二、部门基本情况
纳入本套部门决算汇编范围的单位共1个,2021年年末实有人数90人,其中在职人员54人。
第二部分 2021年度部门决算表
















第三部分 2021年度部门决算情况说明
一、收入决算情况说明
本部门2021年度收入总计5695.92万元,其中年初结转和结余489.43万元,较2020年减少2375.28 万元,下降29.43 %;本年收入合计5206.49万元,较2020年减少1869.56万元,下降26.42%,主要原因是:2021年度本年收入减少1869.57万元,下降26.42%;年初结转和结余较2020年减少505.72万元,下降50.82%。
本年收入的具体构成为:财政拨款收入4807.73万元,占92.34%;事业收入 0 万元,占0 %;经营收入 0 万元,占 0 %;其他收入 398.76万元,占7.66%。
二、支出决算情况说明
本部门2021年度支出总计 5695.92万元,其中本年支出合计5695.92万元,较2020年减少1720.48万元,下降23.20%,主要原因是:(一)一般公共服务支出减少390.70万元,下降17.46%;(二)文化旅游体育与传媒支出减少21.25万元,下降66.76%;(三)社会保障和就业支出减少339.91万元,下降71.53%;(四)城乡社区支出减少1641.80万元,下降70.61%;(五)农林水支出增加493.53万元,增长23.83%;(六)灾害防治及应急管理支出增加148.53万元,增长88.76%。年末结转和结余 0 万元,较2020年增加(减少)489.43万元,增长(下降)100%,主要原因是:2021年年末将结转和结余资金指标全额收回。
本年支出的具体构成为:基本支出 2244.39万元,占39.40%;项目支出3451.53万元,占60.60%;经营支出 0 万元,占0 %;其他支出(对附属单位补助支出、上缴上级支出) 0 万元,占0 %。
三、财政拨款支出决算情况说明
本部门2021年度财政拨款本年支出年初预算数为 2371.64万元,决算数为5256.01万元,完成年初预算的221.62%。其中:
(一)一般公共服务支出年初预算数为 1405.88万元,决算数为1519.13万元,完成年初预算的108.06%,主要原因是:行政运行支出增加。其中:1、工资福利支出增长7.44万元;2、对个人和家庭补助支出增长51.54万元;3、商品和服务及资本性支出增长54.27万元。
(二)文化旅游体育与传媒支出年初预算数为 0 万元,决算数为 10.58万元,主要原因是:文化旅游体育与传媒支出增加。
(三)社会保障和就业支出年初预算数为45.34万元,决算数为116.89万元,完成年初预算数的257.81%,主要原因是:2021年针对生活保障和就业情况加大了投入支出。
(四)卫生健康支出年初预算数为31.06万元,决算数为96.11万元,完成年初预算数的309.43%,主要原因是:卫生健康项目投入加大。
(五)节能环保支出年初预算数为 0 万元,决算数为 20万元,主要原因是:节能环保支出增加。
(六)城乡社区支出年初预算数为724万元,决算数为683.22万元,完成年初预算数的94.37%,主要原因是:2021年度城乡社区项目中部分新农村建设项目未完成审计备案,未完全支出。
(七)农林水支出年初预算数为130.5万元,决算数为2470.22万元,完成年初预算数的1892.89%,主要原因是:农林水支出增加2339.72万元。
(八)自然资源海洋气象支出年初预算数为 0 万元,决算数为 34.98万元,主要原因是:自然资源海洋气象支出增加。
(九)住房保障支出年初预算数为34.86万元,决算数为36.59万元,完成年初预算数的104.96%,主要原因是:2021年度新增人员及住房公积金基数调整,住房保障支出增长1.73万元
(十)灾害防治及应急支出年初预算数为0万元,决算数为237.29万元,主要原因是:灾害防治及应急支出增加。
(十一)其他支出年初预算数为0万元,决算数为30万元,主要原因是:其他支出增加。
四、一般公共预算财政拨款基本支出决算情况说明
本部门2021年度一般公共预算财政拨款基本支出1947.58万元,其中:
(一)工资福利支出1240.33万元,较2020年增加7.44万元,增长0.6%,主要原因是:人员工资正常性增长及社会保障缴费基数增长,2021年度人员福利同比增7.44万元。
(二)商品和服务支出520.76万元,较2020年减少45.74万元,下降8.07%,主要原因是:因为防汛物资等支出减少72.56万元,即:2020年度专用材料费93.09万元,其他商品和服务支出51.50万元;2021年度专用材料费20.53万元,其他商品和服务支出74.40万元。
(三)对个人和家庭补助支出148.36万元,较2020年增加51.54万元,增长53.23%,主要原因是:生活补贴较2020年增加。
(四)资本性支出38.14万元,较2020年增加17.01万元,增长80.50%,主要原因是:办公设备购置较2020年增加1.03万元,专用设备购置较2020年增加15.98万元。
五、一般公共预算财政拨款“三公”经费支出决算情况说明
本部门2021年度一般公共预算财政拨款“三公”经费支出年初预算数为 34.97万元,决算数为32.92万元,完成预算数的94.14%,决算数较2020年减少4.72万元,下降12.54%,其中:
(一)因公出国(境)支出年初预算数为 0 万元,决算数为 0万元,完成预算的0%,决算数较2020年增加(减少)0 万元,增长(下降)0 %,主要原因是当年未发生因公出国费用。
(二)公务接待费支出年初预算数为29.62万元,决算数为 25.66万元,完成预算的86.63%,决算数较2020年减少3.96万元,下降13.37%,主要原因是加强“三公”经费管理,严格控制公务接待费用,2021年度公务接待费支出较上年减少。决算数较年初预算数减少的主要原因是:公务接待次数减少。全年国内公务接待400批,累计接待4200人次,其中外事接待 0批,累计接待0人次,主要为:全年外事接待为0人次。
(三)公务用车购置及运行维护费支出7.26万元,其中公务用车购置年初预算数为0万元,决算数为 0万元,决算数较2020年增加(减少) 0 万元,主要原因是全年公务用车购置0万元,全年购置公务用车 0 辆。决算数较年初预算数持平的主要原因是:当年未购置公务用车;公务用车运行维护费支出年初预算数为8万元,决算数为7.26万元,完成预算的90.75%,决算数较2020年减少0.76万元,下降9.48%,主要原因是加强公务用车管理,减少不必要出车,年末公务用车保有2辆。决算数较年初预算数持平的主要原因是:2021年度未新增公务车辆。
六、机关运行经费支出情况说明
本部门2021年度机关运行经费支出558.90万元,较年初预算数增加46.25万元,增长8.28 %,主要原因是:办公设施设备购置经费增加20.16万元,资产运行维护支出增加8.11万元,专用设备购置费增加17.98万元,落实过紧日子要求较2020年度共压减商品和服务支出45.74万元。
七、政府采购支出情况说明
本部门2021年度政府采购支出总额38.62万元,其中:政府采购货物支出38.62万元、政府采购工程支出 0 万元、政府采购服务支出0万元。授予中小企业合同金额 38.62万元,占政府采购支出总额的100%,其中:授予小微企业合同金额38.62万元,占政府采购支出总额的100%。
八、国有资产占用情况说明。
截止2021年12月31日,本部门(单位)国有资产占用情况见公开10表《国有资产占用情况表》。其中车辆中的其他用车主要是垃圾清运车。
九、预算绩效情况说明
(一)绩效管理工作开展情况。
根据预算绩效管理要求,我部门组织对纳入2021年度部门预算范围的二级项目7个全面开展绩效自评,共涉及资金1598.50万元,占项目支出总额的54.70%。
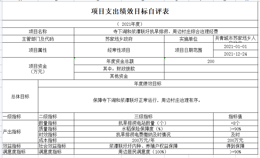
组织对“基层运转保障经费”、“村居转移支付资金”、“社区组织运转保障经费”、“圩堤管理工作经费”、“寺下湖和浆潭联圩抗旱排涝、周边村庄综合治理经费”、“乡镇经济社会发展专项资金”、“原四厂职工、行政聘干人员工资福利”等7个项目开展了部门评价,涉及一般公共预算支出1598.50万元,政府性基金预算支出 0 万元,国有资本预算支出 0万元。从评价情况来看,1、保障苏家垱乡10个行政村与1个居委会各项工作正常开展。2、保障圩堤管理中心等三家单位运转及职工权益。3、保障寺下湖和浆潭联圩正常运行,周边村庄治理有序。4、保障苏家垱乡集镇提升改造、群团中心建设及其他乡村发展项目工程款及农民工工资支付。
组织开展部门整体支出绩效评价,涉及一般公共预算支出2371.64万元,政府性基金预算支出 0万元。从评价情况来看,一是保障村两委正常运转、保障永红社区两委正常运转;二是保障社会公益性建设较好完成。
(二)部门决算中项目绩效自评情况。
我部门今年在部门决算中反映村级转移支付资金及社区组织运转保障经费项目绩效自评结果。项目绩效自评总体综述:根据年初设定的绩效目标,村级转移支付资金项目绩效自评得分为100分。
项目全年预算数为120万元,执行数为120万元,完成预算的100%。项目绩效目标完成情况:一是保障村两委正常运转;二是保障社会公益性建设。
社区组织运转保障经费项目绩效自评总体综述:根据年初设定的绩效目标,社区组织运转保障经费项目绩效自评得分为100分。项目全年预算数为10.5万元,执行数为10.5万元,完成预算的100%。项目绩效目标完成情况:一是保障永红社区两委正常运转;二是保障社会公益性建设。
(三)部门评价项目绩效评价情况。




第四部分 名词解释
名词解释应以财务会计制度、政府收支分类科目以及部门预算管理等规定为基本说明,可在此基础上结合部门实际情况适当细化。
一、收入科目
(一)财政拨款:指市级财政当年拨付的资金。包括:一般公共预算财政拨款、政府性基金预算财政拨款。
(二)事业收入:指事业单位开展专业业务活动及辅助活动取得的收入。本单位2021年度无事业收入。
(三)事业单位经营收入:指事业单位在专业业务活动及辅助活动之外开展非独立核算经营活动取得的收入。本单位2021年度无事业单位经营收入。
(四)其他收入:指除财政拨款、事业收入、事业单位经营收入等以外的各项收入。如:上级主管部门拨入的帮扶资金等。
(五)附属单位上缴收入:反映事业单位附属的独立核算单位按规定标准或比例缴纳的各项收入。包括附属的事业单位上缴的收入和附属的企业上缴的利润等。
(六)上级补助收入:反映事业单位从主管部门和上级单位取得的非财政补助收入。
(七)用事业基金弥补收支差额:填列事业单位用事业基金弥补2020年收支差额的数额。
(八)上年结转和结余:填列2018年全部结转和结余的资金数,包括当年结转结余资金和历年滚存结转结余资金。
二、支出科目
(一)行政运行:反映行政单位的基本支出。
(二)一般行政管理事务:反映行政单位(包括参公单位)未单独设置项级科目的其他项目支出。
(三)机关服务:反映为行政单位(包括参公单位)提供后勤服务的各类后勤服务中心的支出。
(四)预算改革业务:反映财政部门用于预算改革方面的支出。
(五)财政国库业务:反映财政部门用于财政国库集中支出收付业务方面的支出。
(六)财政监察:反映财政监察派出机构的专项业务支出。
(七)信息化建设:反映财政部门用于“金财工程”等信息化建设方面的支出。
(八)事业运行:反映事业单位的基本支出。
(九)其他财政事务支出:反映除上述项目以外的其他财政事务方面的支出。
(十)高等职业教育:反映经国家批准设立的高等职业大学、专科职业教育等方面的支出。
(十一)培训支出:反映各部门安排的用于培训的支出。
(十二)机关事业单位基本养老保险缴费支出:反映机关事业单位实施养老保险制度由单位缴纳的基本养老保险费的支出。
(十三)“三公”经费支出:指用一般公共预算财政拨款安排的因公出国(境)费、公务用车购置及运行维护费和公务接待费。其中,因公出国(境)费反映单位公务出国(境)的国际旅费、国外城市间交通费、住宿费、伙食费、培训费、公杂费等支出;公务用车购置及运行维护费反映单位公务用车车辆购置支出(含车辆购置税、牌照费),按规定保留的公务用车燃料费、维修费、过桥过路费、保险费、安全奖励费用等支出;公务接待费反映单位按规定开支的各类公务接待(含外宾接待)支出。
(十四)机关运行经费支出:指用一般公共预算财政拨款安排的为保障行政单位(包括参照公务员法管理的事业单位)运行用于购买货物和服务的各项资金,包括办公费、印刷费、邮电费、差旅费、会议费、福利费、日常维修费、专用材料及一般设备购置费、办公用房水电费、办公用房取暖费、办公用房物业管理费、公务用车运行维护费以及其他费用。
相关附件:
扫一扫在手机打开当前页面




赣公网安备:36048202000006号





