相关解读:
相关文件:
目录
第一部分 共青城市统计局部门概况
一、部门主要职责
二、部门基本情况
第二部分 2022年度部门决算表
一、收入支出决算总表
二、收入决算表
三、支出决算表
四、财政拨款收入支出决算总表
五、一般公共预算财政拨款支出决算表
六、一般公共预算财政拨款基本支出决算表
七、政府性基金预算财政拨款收入支出决算表
八、国有资本经营预算财政拨款支出决算表
九、财政拨款“三公”经费支出决算表
十、国有资产占用情况表
第三部分 2022年度部门决算情况说明
一、收入决算情况说明
二、支出决算情况说明
三、财政拨款支出决算情况说明
四、一般公共预算财政拨款基本支出决算情况说明
五、财政拨款“三公”经费支出决算情况说明
六、机关运行经费支出情况说明
七、政府采购支出情况说明
八、国有资产占用情况说明
九、预算绩效情况说明
第四部分 名词解释
第五部分 附件
第一部分共青城市统计局部门概况
一、部门主要职能
(一)承担组织领导和协调全市统计工作,确保统计数据真实、准确、及时。制定全市统计规划、统计制度和管理统计标准,负责在经济社会发展年度统计公报中发布有关安全生产指标完成情况,指导、配合有关部门做好安全生产有关数据统计工作,指导全市统计工作。
(二)组织实施全市国民经济核算制度和投入产出调查,核算全市生产总值,汇编提供国民经济核算资料。
(三)根据国家有关部门下发的重大国情国力普查计划和方案,拟订本市的实施方案,会同有关部门组织实施人口、经济和农业等重大国情国力调查,汇总、整理和提供有关国情国力方面的统计资料。
(四)组织实施农林牧渔业、工业、建筑业、批发和零售业、住宿和餐饮业、房地产业、租赁和商务服务业、居民服务和其他服务业、文化、体育和娱乐业以及装卸搬运和其他运输服务业、仓储业、计算机服务业、软件业、科技交流和推广服务业、社会福利业等统计调查,组织实施规下工业、服务业调查,小微企业调查及各项专项调查,收集、汇总、通运输、邮政、教育、卫生、社会保障、公用事业等全市性基本统计数据。整理和提供有关调查的统计数据,综合整理和提供旅游、交
(五)组织实施能源、投资、消费、价格、收入、科技、人口、劳动力、社会发展基本情况、环境基本状况等统计调查,收集、汇总、整理和提供有关调查的统计数据,综合整理和提供资源、房屋、对外贸易、对外经济等全市性基本统计数据。
(六)组织全市的经济、社会、科技和资源环境统计调查,统一核定、管理、公布全市性基本统计资料,定期发布全市国民经济和社会发展情况的统计信息,组织建立服务业统计信息共享制度和发布制度。
(七)对国民经济、社会发展、科技进步和资源环境等情况进行统计分析、统计预测和统计监督,向市委、市政府及有关部门提供统计信息和咨询建议。
(八)加强统计基础工作和基层业务基础建设,组织建立服务业统计信息管理制度,建立健全统计数据质量审核、监控和评估制度,开展对重要统计数据的审核、监控和评估,依法监督管理各项调查活动。
(九)组织开展统计普法宣传,组织实施全市性统计执法检查,受理统计违法举报,查办、承办统计违法案件。建立完善统计信用制度。办理统计行政复议、应诉和其他法律性指导全市统计专业技术队伍建设。
(十)完成市委、市政府交办的其他任务
二、部门基本情况
纳入本套部门决算汇编范围的单位共 1 个,包括:共青城市统计局本级。
本部门2022年年末实有人数17人,其中在职人员17人,离休人员0人,退休人员0人(不含由养老保险基金发放养老金的离退休人员);年未其他人员0人;年末学生人数0人;由养老保险基金发放的离退休人员0人。
第二部分2022年度部门决算表









第三部分2022年度部门决算情况说明
一、收入决算情况说明
本部门2022年度收入总计 273.83万元,其中年初结转和结余0万元,较2021年减少18.95万元,下降3.2%;本年收入合计273.83万元,较2021年减少18.95万元,下降3.2 %,主要原因是:1、我局严格落实预算法和完善预算管理制度,牢固树立过紧日子,厉行勤俭节约;2、项目支出减少,2021年是第七次全国人口普查年,预算经费64万元,22年无该项目费用支出。
本年收入的具体构成为:财政拨款收入273.83 万元,占 100 %;事业收入0万元,占0 %;经营收入0万元,占0 %;其他收入0万元,占0 %。
二、支出决算情况说明
本部门2022年度支出总计 273.83万元,其中本年支出合计 273.83万元,较2021年减少18.95 万元,下降3.2%,主要原因是2022年减少了第七次全国人口普查工作经费;年末结转和结余0万元,较2021年持平,主要原因是:两年无年末结转和结余。
本年支出的具体构成为:基本支出116.91万元,占 42.7 %;项目支出156.92万元,占57.3 %;经营支出 0 万元,占0%;其他支出(对附属单位补助支出、上缴上级支出)0万元,占0%。
三、财政拨款支出决算情况说明
本部门2022年度财政拨款本年支出年初预算数为196.17万元,决算数为273.83万元,完成年初预算的139.59%。其中:
(一)一般公共服务支出年初预算数为181.11万元,决算数为236.09万元,完成年初预算的130.4%,主要原因是:工作需要,在5月份追加了两个项目,其中二类-统计基层基础规范化建设工作经费53.24万元和二类-住户调查大样本轮换工作经费32.4万元。
(二)社会保障和就业支出年初预算数为6.52万元,决算数为12.81万元,完成年初预算的196.5%,主要原因是:1、新增人员;2、含年中人社局分配就业补助资金0.96万元。
(三)卫生健康支出年初预算数为3.78万元,决算数为4.66万元,完成年初预算的123.3%,主要原因是:人员增加。
(四)城乡社区支出年初预算数为0万元,决算数为14.15万元,完成年初预算数的100%,主要原因是:开展统计基层基础规范化建设拨付给乡镇街道的工作经费。
(五)住房保障支出初预算数为4.76万元,决算数为6.13万元,完成年初预算的128.8%,主要原因是:人员增加。
四、一般公共预算财政拨款基本支出决算情况说明
本部门2022年度一般公共预算财政拨款基本支出273.83万元,其中:
(一)工资福利支出171.27万元,较2021年增加8.28万元,增长5.1%,主要原因是:2022年人员增加。
(二)商品和服务支出96.41万元,较2021年增加24.92 万元,增长34.8%,主要原因是:5月份追加了两个项目。
(三)对个人和家庭补助支出1.11万元,较2021年减少47.6万元,下降97.7%,主要原因是:2021年第七次全国人口普查对普查指导员和普查员的劳务补助48.54万元在该科目列支。
(四)资本性支出 0.83万元,较2021年减少2.74万元,下降76.8%,主要原因是:本年只发生了一笔交换机购置费0.83万元。
五、财政拨款“三公”经费支出决算情况说明
本部门2022年度财政拨款“三公”经费支出全年预算数为 8.36万元,决算数为 4.28 万元,完成全年预算的 51.2 %,决算数较2021年减少3.58万元,下降45.5%,其中:
(一)因公出国(境)支出全年预算数为 0万元,决算数为 0万元,完成全年预算的100 %,决算数较2021年持平,主要原因是单位没有因公出国(境)的预算和业务。决算数较全年预算数持平,主要原因是:单位年初无预算数。全年安排因公出国(境)团组 0个,累计0人次,主要为单位无出国(境)业务。
(二)公务接待费支出全年预算数为8.36万元,决算数为4.28万元,完成全年预算的51.2 %,决算数较2021年减少3.58万元,下降45.5%,主要原因是2021年商务接待费用在本单位列支。决算数较全年预算数减少4.08万元的主要原因是:部分商务接待按要求在招商组团报账。全年国内公务接待29批,累计接待208人次,其中外事接待 0批,累计接待0人次,主要为:本单位主要是上级部门调研、检查及周边县区的业务交流接待费用。
(三)公务用车购置及运行维护费支出0万元,其中公务用车购置全年预算数为0万元,决算数为0万元,完成全年预算的100 %,决算数较2021年持平,主要原因单位无公务用车购置费的预算和权限,全年购置公务用车0辆。决算数较全年预算数持平的主要原因是单位无公务用车购置的预算;公务用车运行维护费支出全年预算数为0万元,决算数为0万元,完成全年预算的100 %,决算数较2021年持平,主要原因是单位无公车,年末公务用车保有0辆。决算数较全年预算数持平的主要原因是单位无公车。
六、机关运行经费支出情况说明
本部门2022年度机关运行经费支出3.25万元(与部门决算中行政单位和参照公务员法管理事业单位财政拨款基本支出中公用经费之和一致),较上年决算数减少68.24万元,下降-95.5%,主要原因是:决算口径、指标不一致。
七、政府采购支出情况说明
本部门2022年度政府采购支出总额0.83万元,其中:政府采购货物支出0.83万元、政府采购工程支出0万元、政府采购服务支出0万元。授予中小企业合同金额0.83万元,占政府采购支出总额的100%,其中:授予小微企业合同金额0.83万元,占授予中小企业合同金额的100%;货物采购授予中小企业合同金额占货物支出金额的100%,工程采购授予中小企业合同金额占工程支出金额的0%,服务采购授予中小企业合同金额占服务支出金额的0%。
八、国有资产占用情况说明
截至2022年12月31日,本部门国有资产占用情况见10表《国有资产占用情况表》。其中;无车辆数、无单价50万元(含)以上通用设备及单价100万元(含)以上专用设备。
九、预算绩效评价情况说明
(一)绩效评价工作开展情况。
根据预算绩效管理要求,我部门组织对纳入2022年度部门预算范围的二级项目8个全面开展绩效自评,共涉及项目资金156.92万元,占项目支出总额的100%。
组织对“日常运行工作经费”、“第五次全国经济普查前期工作经费”、“人口变动抽样调查工作经费”、“劳动力调查调查工作经费”、“城乡一体化调查统计劳务费”、“统计年鉴、月报编印费”“统计基层基础规范化建设工作经费”“住户调查样本大轮换工作经费”等8个项目进行部门评价,涉及一般公共预算支出156.92万元,政府性基金预算支出0万元,国有资本预算支出 0万元。从评价情况来看;结合本单位年度工作任务,科学合理地安排支出计划,在圆满完成各项工作任务、保障单位正常运转的情况下,从严从实加强“三公”经费管理,严格控制和压减一般性支出,降低行政运行成本。强化预算执行管理,完善财务制度、健全财务核算体系,规范支出行为,严格按照有关规定支付预算资金,确保财政资金安全。
组织开展部门整体支出绩效评价,涉及一般公共预算支出156.92万元,政府性基金预算支出0万元。从评价情况来看:
1、劳动力调查工作经费执行率47.6(满分100分)得90分
2、第五次全国经济普查前期经费(满分100分)得100分
3、城乡一体化调查统计劳务费监控执行率100%(满分100分)得100分
4、统计年鉴、月报编印费执行率79.5%(满分100分)得95分
5、统计基层基础规范化建设工作经费执行率100%(满分100分)得100分
6、住户调查大样本轮换工作经费执行率97%(满分100分)得100分
7、人口变动抽样调查工作经费执行率41.7%(满分100分)得分90分
8、日常运行工作经费执行率98.17%(满分100分)得100分。
(二)部门决算中项目绩效自评结果。
1、数量指标
2022年1-12月新增四上企业237家,完成规模以上工业主营业务收入555.85亿元,实现规模以上工业利润总额61.92亿元;先后对乡镇、街道业务人员培训11次,大大提升了基层统计人员的业务水平;编印2021年度统计年鉴300本;完成了对第七次全国人口普查数据的梳理、校验、审核及编印。
2、质量指标
按时按量拨付各个项目的运行经费,按要求支付各项支出。
3、时效指标
按省、市要求,一是完成了全市联网直报调查单位月报、季报上报、审核、验收工作。二是完成了“非四上”企业抽样调查工作。三是按时间节点完成市委、市政府交办的各项工作。
4、成本指标
所有项目成本均未超预算。
5、经济效益指标
这些项目不会带来经济效益。
6、社会效益指标
为行业政策的引领和调整提供科学依据,为国家、社会、政治、经济领域作重要参考。
7、生态效益指标
这些项目不会对当地环境带来影响。
8、可持续影响指标
使共青的各项经济指标在全市的排名靠前。
满意度指标。
服务对象满意百分百。
(三)部门评价项目绩效评价情况
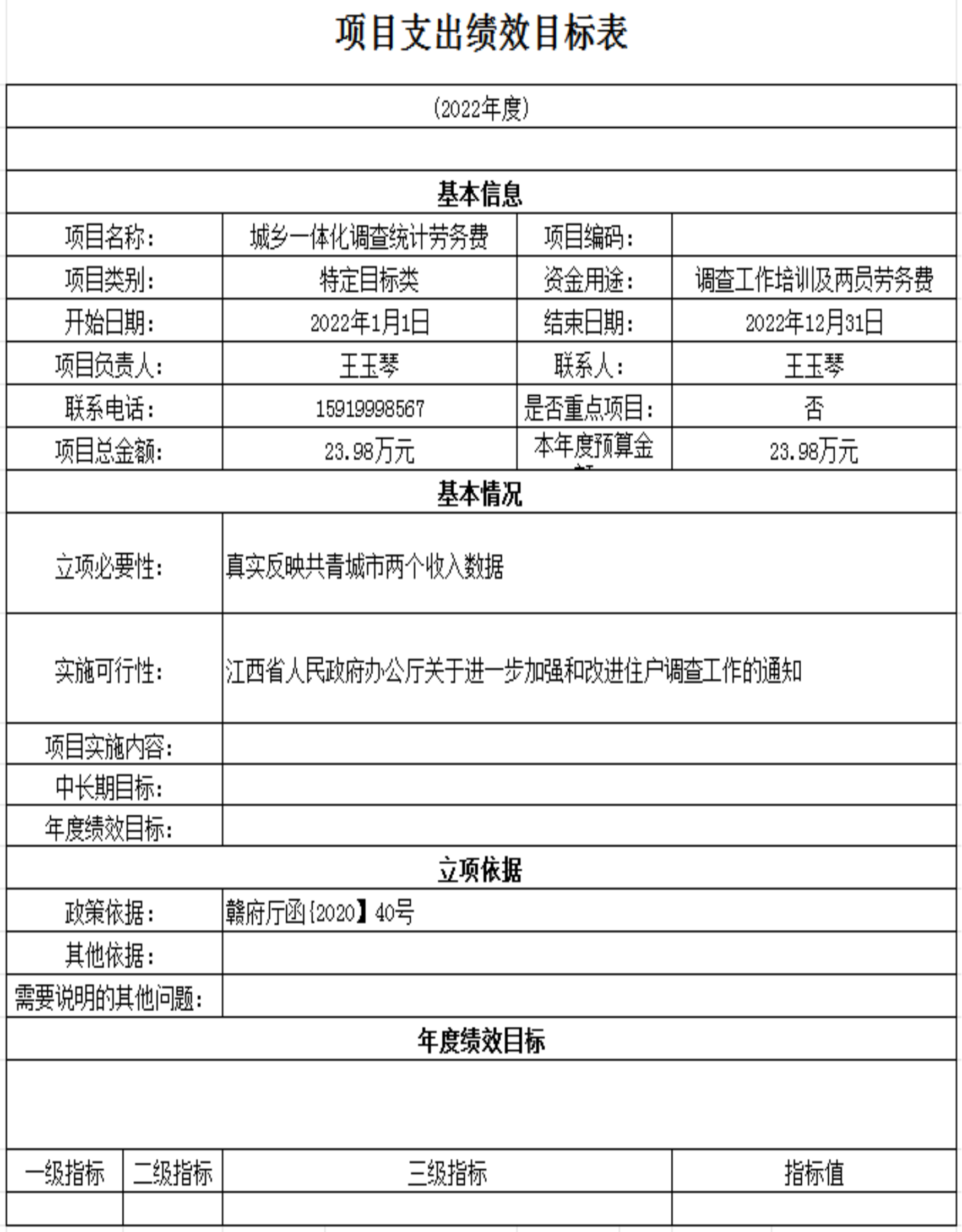
部门今年在决算中反映城乡一体化调查统计劳务和第五次全国经济普查前期工作经费项目自评结果。
项目绩效自评综述:根据年初设定的绩效目标,城乡一体化调查统计劳务费绩效自评得分100分。项目全年预算数为23.98万元,执行数为23.98万元,完成预算的100%。主要产出和效果:1、及时掌握社情民情、精确研判形势、科学制定政策依据。2、通过调查,不断提高数据质量,更好地为宏观决策和经济社会发展服务。
根据年初设定的绩效目标,第五次全国经济前期普查绩效自评得分100分。项目全年预算数为10万元,执行数为10万元,完成预算的100%。主要产出和效果:全面调查我国第二产业和第三产业的发展规模、布局和效益,掌握国民经济行业间经济联系,客观反映创新驱动发展、绿色低碳发展和数字经济发展等新进展,为加强和改善宏观经济治理,科学制定中长期发展规划,推动经济高质量发展,全面建设社会主义现代化国家提供科学准确的统计信息支持。
本部门公开“城乡一体化调查统计劳务费”、“第五次全国经济普查工作经费”项目部门评价报告(见附件)。
第四部分名词解释
一、收入科目
(一)财政拨款:指市级财政当年拨付的资金。
(二)事业收入:指事业单位开展专业业务活动及辅助活动取得的收入。
(三)其他收入:指除财政拨款、事业收入等以外的各项收入。
(四)上级补助收入:反映事业单位从主管部门和上级单位取得的非财政补助收入。
(五)上年结转和结余:填列2020年全部结转和结余的资金数,包括当年结转结余资金和历年滚存结转结余资金。
二、支出科目
对部门预算中涉及的支出功能分类科目(明细到项级),结合部门实际,参照《2017年政府收支分类科目》的规范说明进行解释。
(一)行政运行(统计信息事务):反映行政单位(包括实行公务员管理的事业单位)的基本支出。
(二)一般行政管理事务(统计信息事务):反映行政单位(包括实行公务员管理的事业单位)未单独设置项级科目的其他项目支出。
(三)机关事业单位基本养老保险缴费支出:反映社会保险业务管理和基金监督方面的支出。
(四)行政单位医疗:反映机关事业单位实施医疗保险制度由单位缴纳的医疗保险费支出。
(五)住房公积金:反映行政事业单位按人力资源和社会保障部、财政部规定的基本工资和津贴补贴以及规定比例为职工缴纳的住房公积金。
第五部分附件


扫一扫在手机打开当前页面




赣公网安备:36048202000006号





