相关解读:
相关文件:
目录
第一部分 共青城市应急管理局概况
一、部门主要职责
二、部门基本情况
第二部分 共青城市应急管理局2023年部门预算情况说明
一、2023年部门预算收支情况说明
二、2023年“三公”经费预算情况说明
第三部分 共青城市应急管理局2023年部门预算表
一、2023年收支预算总表
二、2023年部门收入总表
三、2023年部门支出总表
四、2023年财政拨款收支总表
五、2023年一般公共预算支出表
六、2023年一般公共预算基本支出表
七、2023年一般公共预算“三公”经费支出表
八、2023年政府性基金预算支出表
九、《国有资本经营预算支出表》
十、《部门整体支出绩效目标表》
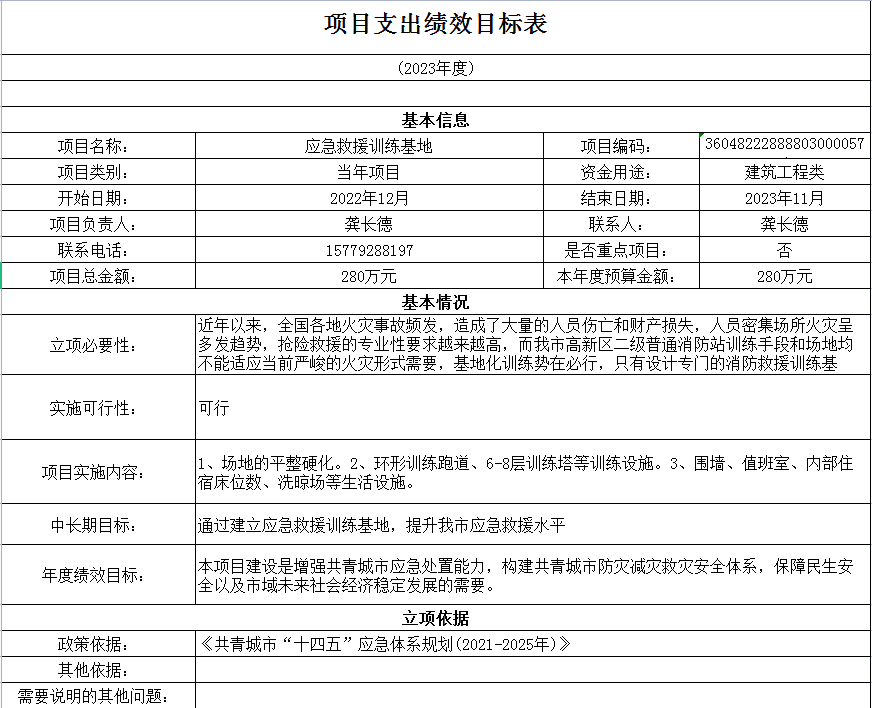
十一、《重点项目绩效目标表》
第四部分 名词解释
一、收入科目
二、支出科目
第一部分共青城市应急管理局概况
一、部门主要职责
承担市安全生产工作职责,应急管理职责,消防管理职责,自然灾害救助职责,地质灾害防治相关职责,水旱灾害防治相关职责,森林防灭火相关职责,市安全生产委员会办公室工作、市防汛抗旱指挥部、市减灾委员会、市抗震救灾指挥部、市森林防灭火指挥部工作职责,以及市防震减灾行政职能等,以及市委、市政府交办的其他工作。
二、部门基本情况
共青城市应急管理局共有预算单位1个,实有人数18人,其中:行政编制5人、全额补助事业编制8人、同岗同酬5人;退休人员1人。
第二部分共青城市应急管理局2023年部门预算情况说明
一、2023年部门预算收支情况说明
(一)收入预算情况
2023年共青城市应急管理局预算收入总额为1258.92万元,较上年预算安排增加673.44万元,增加的原因一是新招入森林消防队员16人,二是新增两个预算项目共计480万元,三是绩效纳入年初预算。其中:财政拨款收入为1258.92万元,占收入预算总额的100%,较上年预算安排增加673.44万元,较上年上升115%,增加的原因一是新招入森林消防队员16人,二是新增两个预算项目共计480万元,三是绩效纳入年初预算。
(二)支出预算情况
2023年共青城市应急管理局支出预算总额为1258.92万元,较上年预算安排增加673.44万元,增加的原因一是新招入森林消防队员16人,二是新增两个预算项目共计480万元,三是绩效纳入年初预算。其中:按支出项目类别划分:基本支出260.52万元,占支出预算总额的20.69%,较上年预算安排增加92.57万元,包括工资福利支出215.42万元、商品和服务支出43.2万元、对个人和家庭的补助支出1.9万元;项目支出998.4万元,占支出预算总额的79.31%,较上年预算安排增加580.87万元,包括工资福利支出310.4,商品和服务支出173.76万元、资本性支出468.44万元,对个人和家庭的补助1.6万元,对企业补助44.2万元。
按支出功能科目划分:社会保障和就业支出17.1万元,较上年预算安排基本无变化;卫生健康支出9.58万元,较上年预算安排基本无变化;农林水支出50万元,较上年预算安排无变化;住房保障支出13.29万元,较上年预算安排基本无变化;灾害防治及应急管理支出1168.94,较上年预算安排增加672.47万元。
按支出经济分类划分:工资福利支出525.82万元,占支出预算总额的41.77%,较上年预算安排增加214.91万元;商品和服务支出216.96万元,占支出预算总额的17.23%,较上年预算安排增加32.32万元;对个人和家庭的补助支出3.5万元,占支出预算总额的0.28%,较上年预算安排增加1万元;资本性支出468.44万元,占支出预算总额37.21%,较上年预算安排增加449.44万元;对企业补助44.2万元占支出预算总额3.51%,较上年预算安排减少20.23万元;。
(三)财政拨款支出情况
2023年共青城市应急管理局财政拨款支出预算1258.92万元,占支出预算总额的100%,较上年预算安排增加673.44万元,增加的原因一是新招入森林消防队员16人,二是新增两个预算项目共计480万元,三是绩效纳入年初预算。整体支出情况是:按支出功能科目划分:社会保障和就业支出17.1万元,占财政拨款支出的1.36%;卫生健康支出9.58万元,占财政拨款支出的0.76%;农林水支出50万元,占财政拨款支出的3.97%;住房保障支出13.29万元,占财政拨款支出的1.05%;灾害防治及应急管理支出1168.94,占财政拨款支出的92.86%。
按支出项目类别划分:基本支出260.52万元,较上年预算安排增加92.57万元,包括工资福利支出215.42万元、商品和服务支出43.2万元、对个人和家庭的补助支出1.9万元;项目支出998.4万元,占支出预算总额的79.31%,较上年预算安排增加580.87万元,包括工资福利支出310.4,商品和服务支出173.76万元、资本性支出468.44万元,对个人和家庭的补助1.6万元,对企业补助44.2万元。
(四)政府性基金情况
没有使用政府性基金预算安排的支出。
(五)国有资本经营情况
没有使用国有经营预算拨款安排的支出。
(六)机关运行经费等重要事项的说明
按照财政部《地方预决算公开操作规程》明确的口径,机关运行费指各部门的公用经费,包括办公及印刷费、邮电费、差旅费、会议费、福利费、日常维修费、专用材料及一般设备购置费、办公用房水电费、办公用房取暖费、办公用房物业管理费、公务用车运行维护费以及其他费用。
2023年共青城市应急管理局财政拨款运行经费预算685.4万元,比2022年预算增加99.92万元,较上年上升115%,上升的原因一是新招入森林消防队员16人,二是新增两个预算项目共计480万元,三是绩效纳入年初预算。
(七)政府采购情况
2023年共青城市应急管理局预算安排10.44万政府采购支出,其中:政府采购货物预算10.44万元、政府采购工程预算0万元、政府采购服务预算0万元。
(八)国有资产占有使用情况
截至2023年12月31日,部门共有车辆3辆,其中,一般公务用车0辆,执法执勤用车1辆,特种车辆2辆。
2023年部门预算安排购置车辆0辆,安排购置单位价值200万元以上大型设备具体为:无。
(九)项目绩效目标设置情况
2023年实行绩效目标管理的项目6个,涉及资金478万元,其中:部门预算中100万元以上的项目2个。



二、2023年“三公”经费预算情况说明
2023年共青城市应急管理局“三公”经费年初预算安排11万元。其中:
因公出国(境)费0万元,与2022年相比无变化,原因是与上年安排保持一致;
公务接待费9万元,与2022年相比无变化,原因是与上年安排保持一致;
公务用车运行维护费3万元,与2022年相比增加3万元,上升原因是2022年新增车辆。
公务用车购置费0万元,与2022年相比无变化,原因是与上年安排保持一致。
第三部分共青城市应急管理局2023年部门预算表
详见附件
第四部分名词解释
一、收入科目
(一)财政拨款:指市级财政当年拨付的资金。
(二)上年结转和结余:2022年结转结余资金。
二、支出科目
(一)社会保障和就业支出:反映政府在社会保障和就业方面支出。
(二)行政事业单位医疗支出:反映政府医疗卫生与计划生育管理方面的支出。
(三)住房公积金支出:反映行政事业单位按人力资源和社会保障部、财政部规定的基本工资和津补贴以及规定比例为职工缴纳的住房公积金。
(四)机关事业单位基本养老保险缴费支出:反映机关事业单位实施养老保险制度由单位缴纳的基本养老保险费支出。
(五)“三公”经费支出:公务接待、公务用车运行维护以及因公出国(境)费用支出。
相关附件:
共青城市应急管理局整体绩效目标.xlsx 项目支出绩效目标表_二类安全生产工作经费.xls 项目支出绩效目标表_二类应急仓库改造资金.xls 项目支出绩效目标表_二类应急救援训练基地.xls 项目支出绩效目标表_二类应急森林防火地质防灾防震工作经费.xls 项目支出绩效目标表_二类应急指挥平台运行维护费用.xls 项目支出绩效目标表_一类日常运行经费.xls 共青城市应急管理局部门预算公开表.xls 项目支出绩效目标表_二类防汛抗旱工作经费.xlsx扫一扫在手机打开当前页面




赣公网安备:36048202000006号





