相关解读:
相关文件:
目 录
第一部分共青城市应急管理局概况
一、部门主要职责
二、机构设置及人员情况
第二部分共青城市应急管理局2025年部门预算情况说明
一、2025年部门预算收支情况说明
二、2025年“三公”经费预算情况说明
第三部分共青城市应急管理局2025年部门预算表
一、《收支预算总表》
二、《部门收入总表》
三、《部门支出总表》
四、《财政拨款收支总表》
五、《一般公共预算支出表》
六、《一般公共预算基本支出表》
七、《财政拨款“三公”经费支出表》
八、《政府性基金预算支出表》
九、《国有资本经营预算支出表》
十、《部门整体支出绩效目标表》
十一、《项目支出绩效目标表》
第四部分名词解释
一、收入科目
二、支出科目
第一部分共青城市应急管理局概况
一、部门主要职责
共青城市应急管理局承担市安全生产工作职责,应急管理职责,消防管理职责,自然灾害救助职责,水旱灾害防治相关职责,森林防灭火相关职责,防震减灾相关职能,市安全生产和防灾减灾委员会办公室工作职责,以及市委、市政府交办的其他工作。
二、机构设置及人员情况
共青城市应急管理局共有预算单位1个。
编制人数小计18人,其中:行政编制人数5人,参照公务员管理的事业编制人数0人,全部补助事业编制人数13人,自收自支编制人数0人。实有人数小计17人,其中:在职人数小计12人,行政在职人数4人,参照公务员管理的事业单位在职人数0人,全部补助事业在职人数13人。离休人数小计0人,退休人数小计1人,退职人员0人,遗属人员0人。在校学生0人,其中:本科生人数0人,专科生人数0人。
第二部分 共青城市应急管理局2025年部门预算情况说明
一、2025年部门预算收支情况说明
(一)收入预算情况
2025年共青城市应急管理局收入预算总额为1259.53万元,较上年预算安排增加242.73万元,增加的原因是1.增加上年结转资金;2.整体缩减年初预算,但新增防汛抗旱、地震安全性评价、安全生产标准化建设奖励资金、全市“拆牌破网清通道”等专项工作经费。其中:财政拨款收入1042.77万元,较上年预算安排增加26,增加的原因是整体缩减年初预算,但新增防汛抗旱、地震安全性评价、安全生产标准化建设奖励资金、全市“拆牌破网清通道”等专项工作经费;教育收费资金收入0万元,较上年预算安排无变化;事业收入0 万元,较上年预算安排无变化;事业单位经营收入0万元,较上年预算安排无变化;附属单位上缴收入0万元,较上年预算安排无变化;上级补助收入0万元,较上年预算安排无变化;其他收入0万元,较上年预算安排无变化;使用非财政拨款结余0万元,较上年预算安排无变化;上年结转结余216.76万元,较上年预算安排增加216.73万元,增加的原因是结转增发2023年国债自然灾害应急能力提升工程补助资金及防汛救灾补助资金等2024年度上级资金。
(二)支出预算情况
2025年共青城市应急管理局支出预算总额为1259.53万元,较上年预算安排增加242.73万元,增加的原因是1.增加上年结转资金;2.整体缩减年初预算,但新增防汛抗旱、地震安全性评价、安全生产标准化建设奖励资金、全市“拆牌破网清通道”等专项工作经费。其中:按支出项目类别划分:基本支出265.63万元,占支出预算总额的21.09%,较上年预算安排减少3.07万元,包括工资福利支出226.35万元、商品和服务支出34.56万元、对个人和家庭的补助支出4.72万元;项目支出993.9万元,占支出预算总额的78.91%,较上年预算安排增加245.8万元,包括工资福利支出351.63万元、商品和服务支出362.87万元、对个人和家庭的补助支出0.6万元、资本性支出11.54万元,对企业补助46万元,其他支出4.5万元。
按支出功能科目划分:社会保障和就业支出28.2万元,占支出预算总额的2.24%,较上年预算安排增加1.09万元;卫生健康支出11.37万元,占支出预算总额的0.9%,较上年预算安排增加1.23万元;住房保障支出12.99万元,占支出预算总额的1.03%,较上年预算安排减少0.24万元。灾害防治及应急管理支出1206.97万元,占支出预算总额的95.83%,较上年预算安排增加244.51万元。
按支出经济分类划分:工资福利支出577.98万元,占支出预算总额的45.89%,较上年预算安排增加50.63万元;商品和服务支出413.28万元,占支出预算总额的32.81%,较上年预算安排增加7.7万元;对个人和家庭的补助支出5.32万元,占支出预算总额的0.42%,较上年预算安排增加1.91万元;资本性支出212.45万元,占支出预算总额16.87%,较上年预算安排增加185.35万元;对企业补助46万元,占支出预算总额3.65%,较上年预算安排增加2.14万元;其他支出4.5万元,占支出预算总额0.36%,较上年预算安排减少5万元。
(三)财政拨款支出情况
2025年共青城市应急管理局财政拨款支出预算1042.77万元,占支出预算总额的82.79%,较上年预算安排增加26万元,增加的原因是整体缩减年初预算,但新增防汛抗旱、地震安全性评价、安全生产标准化建设奖励资金、全市“拆牌破网清通道”等专项工作经费。具体支出情况是:按支出功能科目划分: 社会保障和就业支出28.2万元,占财政拨款支出的2.7%;卫生健康支出11.37万元,占财政拨款支出的1.09%;住房保障支出12.99万元,占财政拨款支出的1.25%。灾害防治及应急管理支出990.21万元,占支出预算总额的94.96%,较上年预算安排增加27.75万元。
按支出项目类别划分:基本支出265.63万元,较上年预算安排减少3.07万元;其中:工资福利支出226.35万元,商品和服务支出34.56万元,对个人和家庭的补助4.72万元。项目支出777.14万元,较上年预算安排增加29.07万元;其中:工资福利支出351.63万元,商品和服务支出362.87万元,对个人和家庭的补助0.6万元,资本性支出11.54万元,对企业补助46万元,其他支出4.5万元。。
(四)政府性基金情况
本部门没有使用政府性基金预算拨款安排的支出。
(五)国有资本经营情况
本部门没有使用国有经营预算拨款安排的支出。
(六)机关运行经费等重要事项的说明
2025年共青城市应急管理局本级及下属1个单位机关部门机关运行经费预算34.56万元,与2024年预算无变化。
(七)政府采购情况
2025年共青城市应急管理局预算安排3.2万元政府采购支出,较上年预算安排减少17.15万元,减少的原因是厉行节约、缩减开支;其中:政府采购货物预算3.2万元、政府采购工程预算0万元、政府采购服务预算0万元。
(八)国有资产占有使用情况
截至2024年8月31日,部门共有车辆4辆,其中,一般公务用车实有数3辆,执法执勤用车实有数1辆。
2025年部门预算安排购置车辆0辆。
(九)项目绩效目标设置情况
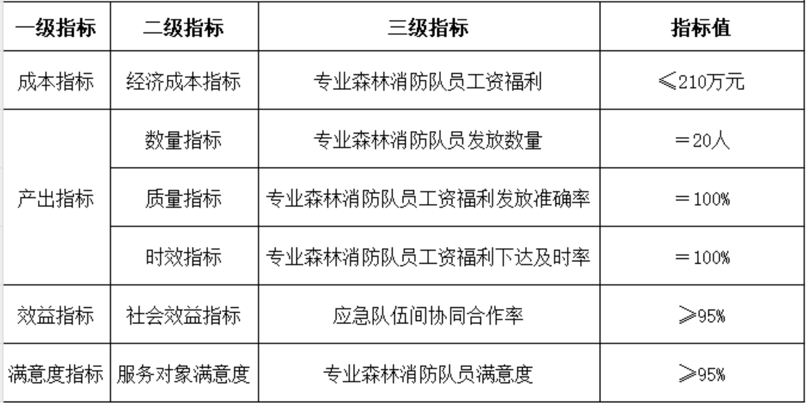
2025年实行绩效目标管理的项目12个,涉及资金777.14万元,其中:部门预算中100万元以上的项目1个。2025-三类-专业森林消防队工作经费项目情况说明
1)项目概述:专业森林消防队工作经费
2)立项依据:《江西省应急管理厅关于印发江西省专业森林消防队伍建设三年行动方案的通知》(赣应急字〔2021〕44号) ;《关于全省政府专职消防队员工资及福利待遇标准的通知》(赣应急字〔2019〕78号);《江西省消防救援总队转发消防救援局关于调整提高伙食补助费标准的通知》
3)实施主体:共青城市应急管理局
4)实施方案:保障专业森林消防队正常运行
5)实施周期:1年
6)年度预算安排:210万元
7)绩效目标和指标

二、2025年“三公”经费预算情况说明
2025年共青城市应急管理局“三公”经费财政拨款安排26.79万元。其中:
因公出国(境)费0万元,比上年增(减)0万元,主要原因是与上年安排保持一致。
公务接待费3.15万元,比上年减0.35万元,主要原因是厉行节约、缩减开支。
公务用车运行维护费18.3万元,比上年增16.3万元,主要原因是新增国债项目采购车辆8辆,需增加车辆日常运行维护费用。
公务用车购置费5.34万元,比上年增5.34万元,主要原因是新增国债项目采购车辆8辆,需增加车辆购置税和上牌费用。
第三部分共青城市应急管理局2025年部门预算表
(详见附表)。
第四部分名词解释
一、收入科目
(一)财政拨款:指市级财政当年拨付的资金。
(二)事业收入:指事业单位开展专业业务活动及辅助活动取得的收入。
(三)事业单位经营收入:指事业单位在专业业务活动及辅助活动之外开展非独立核算经营活动取得的收入。
(四)其他收入:指除财政拨款、事业收入、事业单位经营收入等以外的各项收入。
(五)附属单位上缴收入:反映事业单位附属的独立核算单位按规定标准或比例缴纳的各项收入。包括附属的事业单位上缴的收入和附属的企业上缴的利润等。
(六)上级补助收入:反映事业单位从主管部门和上级单位取得的非财政补助收入。
(七)教育收费资金收入:反应实行专项管理的高中以上学费、住宿费,高校委托培训费,函大、电大、夜大及短训班培训费等教育收费取得的收入。
(八)上年结转和结余:填列2024年全部结转和结余的资金数,包括当年结转结余资金和历年滚存结转结余资金。
(九)使用非财政拨款结余:填列历年滚存的非限定性用途的非统计财政拨款结余弥补2025年收支差额的数额。
二、支出科目
(一)灾害防治及应急管理支出:反映行政单位的基本支出。
(二)行政运行:反映行政单位的基本支出。
(三)事业支出:反映事业单位的基本支出。
(四)社会保障和就业支出:反映政府在社会保障和就业方面支出。
(五)归口管理的行政单位离退休支出:反映用于行政单位离退休方面的支出。
(六)事业单位离退休支出:反映用于事业单位离退休方面的支出。
(七)行政事业单位医疗支出:反映政府医疗卫生与计划生育管理方面的支出。
(八)住房公积金支出:反映行政事业单位按人力资源和社会保障部、财政部规定的基本工资和津补贴以及规定比例为职工缴纳的住房公积金。
(九)机关事业单位基本养老保险缴费支出:反映机关事业单位实施养老保险制度由单位缴纳的基本养老保险费支出。
三、相关专业名词
(一)机关运行费指用一般公共预算财政拨款安排的为保障行政单位(包括实行公务员管理的事业单位)运行用于购买货物和服务的各项资金,包括办公及印刷费、邮电费、差旅费、会议费、福利费、日常维修费、专用材料及一般设备购置费、办公用房水电费、办公用房取暖费、办公用房物业管理费、公务用车运行维护费以及其他费用。
(二)"三公"经费: 指政府部门人员因公出国(境)费用、公务接待费用、公务用车购置和运行维护费。其中,因公出国(境)费反映单位公务出国(境)的住宿费、差旅费、伙食补助费、杂费、培训费等支出;公务用车购置及运行费反映单位公务用车购置费(含车辆购置税)及租用费、燃料费、维修费、过路过桥费、保险费、安全奖励费用等支出;公务接待费反映单位按照规定开支的各类公务接待(含外事接待)支出。
(三)基本支出:指行政事业单位为保障其机构正常运转、完成日常工作任务而发生的支出。包括工资福利支出、商品服务支出等。
(四)项目支出:是行政单位为完成特定的工作任务事业发展目标,在基本的预算支出以外,财政预算专项安排的支出。
扫一扫在手机打开当前页面




赣公网安备:36048202000006号





