信息类别:
政策文件
公开方式:
主动公开
生成日期:
2022-09-23
公开时限:
常年公开
公开范围:
面向全社会
信息索取号:
000014349/2022-00711
责任部门:
共青城市应急管理局
相关解读:
相关文件:
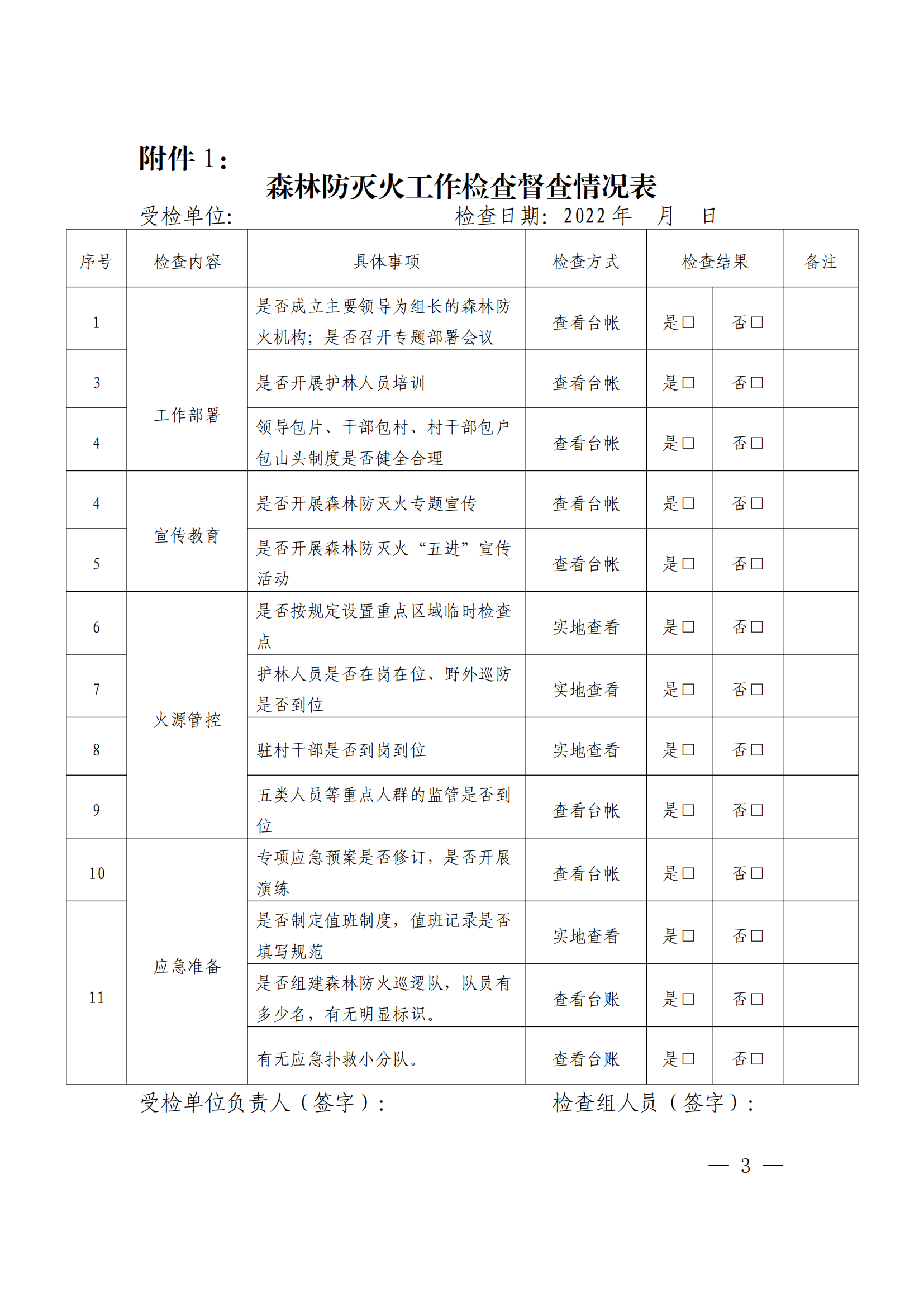
共森防指办发〔2022〕12号 关于开展森林防灭火工作专项督查的通知




相关附件:
扫一扫在手机打开当前页面




赣公网安备:36048202000006号





