相关解读:
相关文件:
为更好地提供政府信息公开服务,便于公民、法人或者其他组织依法获取本机关的政府信息,根据《中华人民共和国政府信息公开条例》(国务院令第492号公布,国务院令第711号修订,以下简称《条例》),编制本指南。本机关政府信息公开如发生变化,《指南》将及时作出更新、说明。
公民、法人和其他组织可以在“中国共青城”(网址www.gongqing.gov.cn)网上查阅《指南》,也可以到共青城市应急管理局综合股(共青城市行政服务中心5号楼四楼)
办公地址:共青城市行政服务中心5号楼四楼
联系电话:0792-4355167 传真:0792-4355167
邮政编码:332020
办公时间:法定工作日(法定节假日除外)。
夏令时 9:00-12:00 13:30-18:00
冬令时 9:00-12:00 13:30-17:30
一、主动公开
(一)公开范围
主动向社会免费公开的信息如下:
具体向社会公开的信息范围参见《共青城市市政府信息公开目录》(以下简称《目录》),公民、法人和其他组织可以在共青城市政府信息公开网站上查阅《目录》。也可以到本机关指定的场所进行查阅。
(二)政府信息编排体系
政府信息公开目录使用电子文档方式编排、记录和存储各类信息,主要含索引号、文件编号、分类、生成日期、公开方式、公开时限、公开范围、责任部门、标题、访问量、正文等内容。
1.索引号:为方便信息索取所编排的信息编码。每条信息有唯一的信息索引号,由系统自动生成。
2.文件编号:文件制发过程中由制发机关、团体或个人赋予文件的顺序号,文号包括发文机关代字、年份、序号。
3.分类:根据目录分类由系统自动生成。
4.生成日期:信息正式发布(出版)的日期。对于政府文件,生成日期即签发日期(如文件为会签的,生成日期为最后一个签发日期);对于非文件类的信息,如数据表格等,生成日期指该信息可为公众完整获得的起始时间。
5.公开方式:分为主动公开和依申请公开。
6.公开时限:分为常年公开和限时公开。
7.公开范围:信息面向的主体,一般为面向全社会。
8.责任部门:信息的发布部门。
9.标题:发布的信息标题。
10.访问量:信息的点击量。
11.正文:信息全文(包含附件)。
(三)获取方式
公民、法人和其他组织可以登录共青城市应急管理局信息公开网站查阅(具体网址:http://www.gongqing.gov.cn/yjglj/index.html,也可以到共青城市应急管理局(共青城市行政服务中心5号楼四楼)查阅。
(四)公开形式
对于主动公开信息,主要采取网上公开和在受理点公开两种公开形式。信息公开网站具体网址:www.gongqing.gov.cn。本机关信息公开申请受理机构:共青城市应急管理局;办公地址:共青城市行政服务中心5号楼四楼
办公时间:法定工作日(法定节假日除外)。
夏时令:9:00-12:00 13:30-18:00
冬时令:9:00-12:00 13:30-17:30
联系电话:0792-4355167 邮政编码:332020。
本机关还将通过新闻发布会、新闻媒体、便民资料等方式公开政府信息。
(五)公开时限
各类政府信息产生后,属于主动公开范围的,自该政府信息形成或者变更之日起20个工作日内及时公开。法律、法规对政府信息公开的期限另有规定的,从其规定。
(六)公开渠道
共青城市人民政府门户网站(www.gongqing.gov.cn);
二、依申请公开
公民、法人和其他组织需要市政府主动公开以外的政府信息,可以到共青城市应急管理局综合股申请获取。本机关在公开政府信息前,将依照《中华人民共和国保守国家秘密法》以及其他法律、法规和国家有关规定对拟公开的政府信息进行审查。
受理机构
本机关信息公开申请受理机构:共青城市应急管理局;办公地址:共青城市行政服务中心5号楼四楼
办公时间:法定工作日(法定节假日除外)。
夏时令:9:00-12:00 13:30-18:00
冬时令:9:00-12:00 13:30-17:30
联系电话:0792-4355167 传真:0792-4355167
邮政编码:332020
受理程序
(一)提出申请
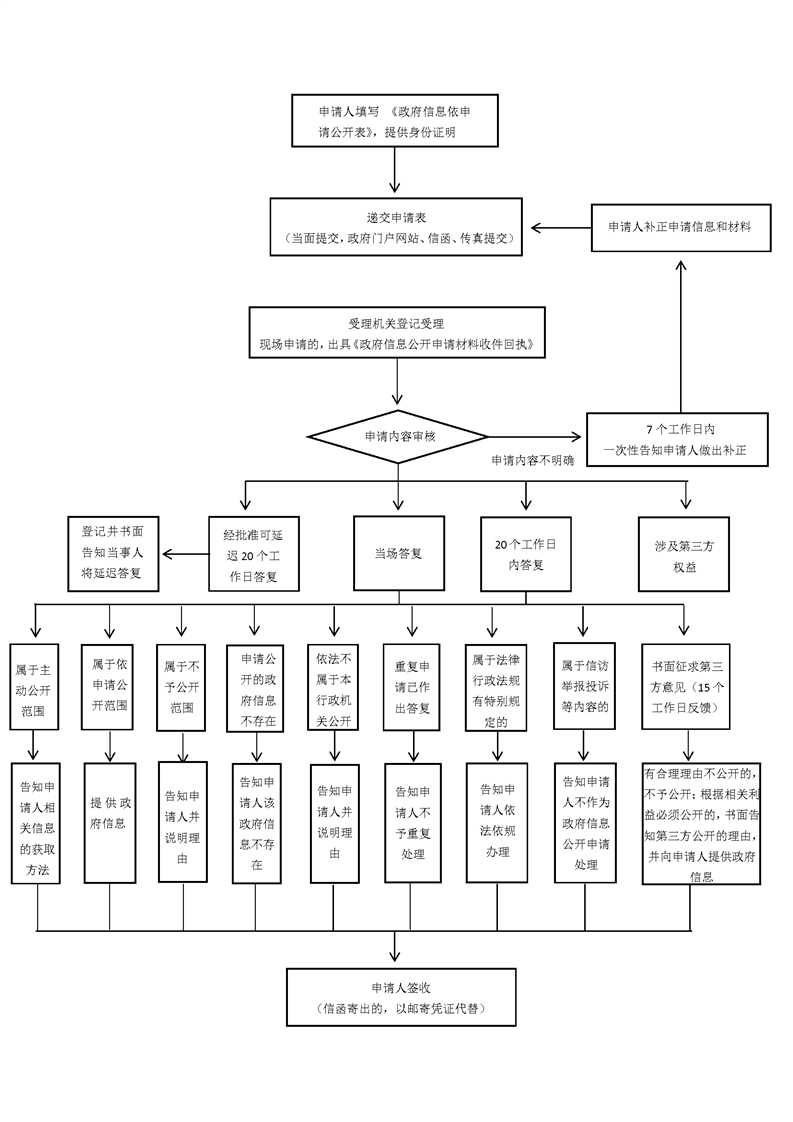
申请人申请公开信息,应填写《政府信息公开申请表》。《申请表》可以在受理机构处领取,也可以在共青城市政府信息公开网站(网址:www.gongqing.gov.cn)下载。申请人可通过联系电话咨询相关申请手续。在线申请的在网站申请页面填写信息直接提交。
为提高办事效率,申请人对所需信息的描述应尽量详细、明确,若有可能,请提供信息的标题、发布时间、发文字号或者其他有助于明确该信息的提示。
(二)申请内容
申请人提出的政府信息公开申请应当真实载明下列内容:
1.申请人的姓名或者名称、公民、法人或其他组织的身份证明、联系方式、通信地址;
2.申请公开的政府信息的名称、文号或者便于行政机关查询的其他特征性描述;
3.申请公开的政府信息的形式要求,包括获取信息的方式、途径;
4.受理机关名称。
申请人向本机关提交政府信息公开申请,应当同时上传或提供身份证明。
为提高处理效率,申请人对所需信息的描述应尽量详细、明确,若有可能,请提供信息的标题、发布时间、发文字号或者其他有助于明确该信息的提示。
(三)申请方式
申请人可以通过以下方式提出申请:
1、当面提交申请。申请人可以到共青城市应急管理局综合股申请获取政府信息,并填写《申请表》。书写有困难的可以口头申请;
2、信函提交申请。申请人填写《申请表》后,通过信函方式申请的,应在信封左下角注明“政府信息公开申请”字样;
3、传真提交申请。通过传真提出申请,应填写《申请表》并在传真第一页正面明显位置注明“政府信息公开申请”和传真总页数,发送传真后应电话联系确认;
4、网上提交申请。申请人可在本机关网站"依申请公开"栏目,通过在线申请的方式,填写电子版《申请表》,直接向受理部门提出申请。
共青城市应急管理局综合股不直接受理通过电话方式提出的申请,但申请人可以通过电话咨询相应的服务业务。
(四)申请注意事项
1.申请人委托代理人提出政府信息公开申请的,应当提供委托代理证明材料;5人以上(含5人)共同申请同一信息,可以推选1至5名代表提交申请,并提供推举证明材料;
2.政府信息公开申请内容不明确的,本机关告知申请人作出补正,并自收到申请之日起7个工作日内一次性告知申请人作出补正,说明需要补正的事项和合理的补正期限。申请人无正当理由逾期不补正的,视为放弃申请,本机关不再处理该政府信息公开申请;
3.申请人申请公开政府信息的数量、频次明显超过合理范围,本机关将要求申请人说明理由。对申请理由不合理的,将告知申请人不予处理;
4.申请人以政府信息公开申请的形式进行信访、投诉、举报等活动,本机关将告知申请人不作为政府信息公开申请处理并告知通过相应渠道提出。
(五)答复时限
行政机关收到政府信息公开申请,能够当场答复的,应当当场予以答复。行政机关不能当场答复的,应当自收到申请之日起20个工作日内予以答复;需要延长答复期限的,应当经政府信息公开工作机构负责人同意并告知申请人,延长的期限最长不得超过20个工作日。行政机关征求第三方和其他机关意见所需时间不计算在前款规定的期限内。
(六)收费标准
本机关办理政府信息公开申请的收费严格按照《国务院办公厅关于印发〈政府信息公开信息处理费管理办法〉的通知》(国办函〔2020〕109号)执行。信息处理费按照超额累进方式计算收费金额,采取按件计收或按量计收方式(根据实际情况选择适用一种标准,不按照两种标准重复计算)。
①按件计收适用于所有政府信息公开申请处理决定类型。申请人的一份政府信息公开申请包含多项内容的,行政机关可以按照“一事一申请”原则,以合理的最小单位拆分计算件数。收费标准为:a.同一申请人一个自然月内累计申请10件以下(含10件)的,不收费。b.同一申请人一个自然月内累计申请11—30件(含30件)的部分:100元/件。c.同一申请人一个自然月内累计申请31件以上的部分:以10件为一档,每增加一档,收费标准提高100元/件。
②按量计收适用于申请人要求以提供纸质件、发送电子邮件、复制电子数据等方式获取政府信息的情形。相关政府信息已经主动对外公开,行政机关依据《中华人民共和国政府信息公开条例》第三十六条第(一)项、第(二)项的规定告知申请人获取方式、途径等的,不适用按量计收。按量计收以单件政府信息公开申请为单位分别计算页数(A4及以下幅面纸张的单面为1页),对同一申请人提交的多件政府信息公开申请不累加计算页数。收费标准为:A.30页以下(含30页)的,不收费。B.31—100页(含100页)的部分:10元/页。C.101—200页(含200页)的部分:20元/页。D.201页以上的部分:40元/页。
三、不予公开
1.依法确定为国家秘密的政府信息,法律、行政法规禁止公开的政府信息,以及公开后可能危及国家安全、公共安全、经济安全、社会稳定的政府信息,不予公开。
2.涉及商业秘密、个人隐私等公开会对第三方合法权益造成损害的政府信息,本机关不予公开。但是,第三方同意公开或者本机关认为不公开会对公共利益造成重大影响的,予以公开。
3.本机关的内部事务信息,包括人事管理、后勤管理、内部工作流程等方面的信息不予公开。
4.本机关在履行行政管理职能过程中形成的讨论记录、过程稿、磋商信函、请示报告等过程性信息以及行政执法案卷信息,不予公开。法律、法规、规章规定上述信息应当公开的,从其规定。
四、监督方式及权利救济途径
公民、法人或其他组织认为市内行政机关在政府信息公开工作中侵犯其合法权益的,可以向上一级行政机关或者政府信息公开工作主管部门投诉、举报,也可以依法申请行政复议或者提起行政诉讼。

相关附件:
扫一扫在手机打开当前页面




赣公网安备:36048202000006号





