信息类别:
政策文件
公开方式:
主动公开
生成日期:
2022-01-21
公开时限:
常年公开
公开范围:
面向全社会
信息索取号:
000014349/2022-19312
责任部门:
共青城市泽泉乡
相关解读:
相关文件:
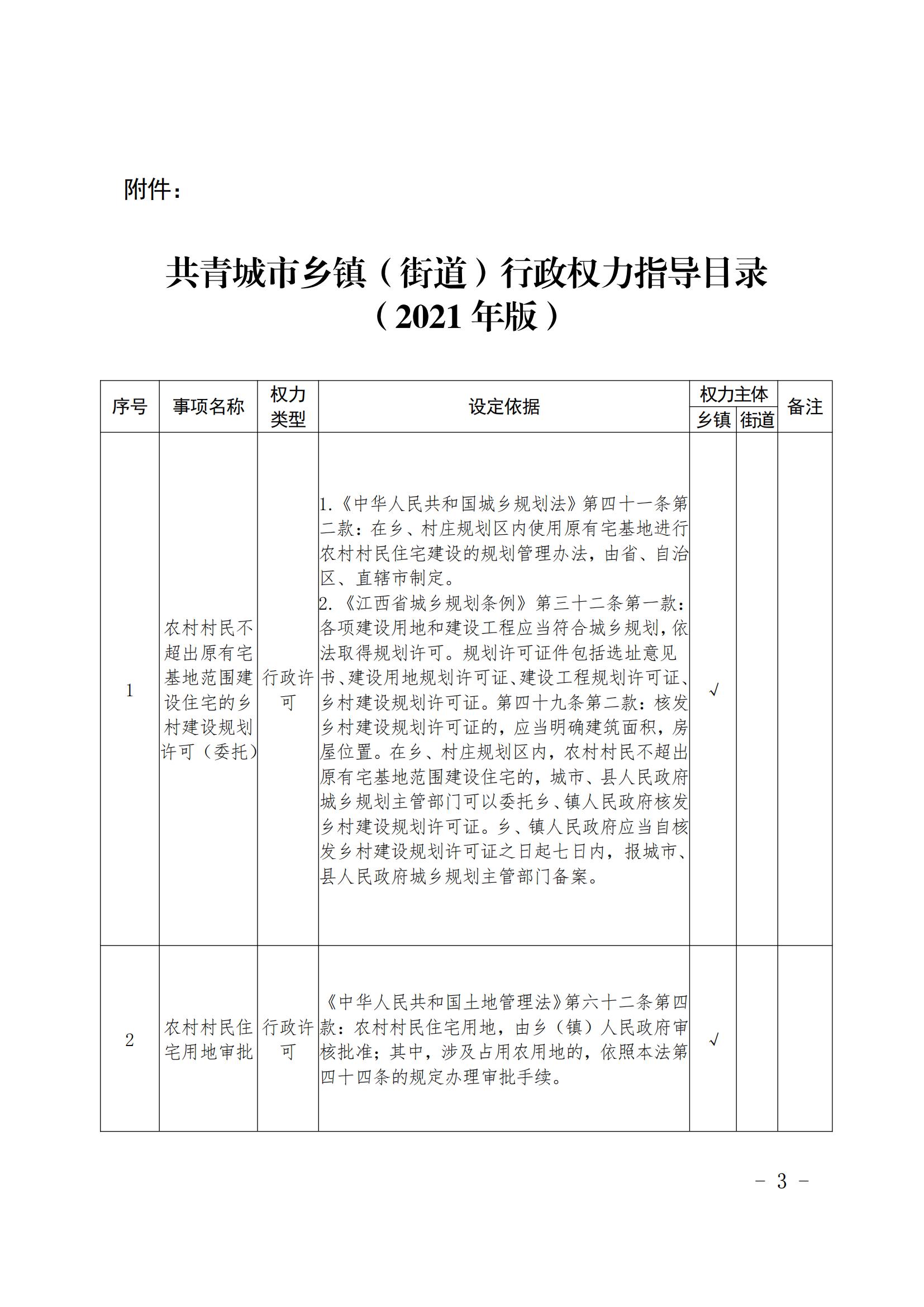
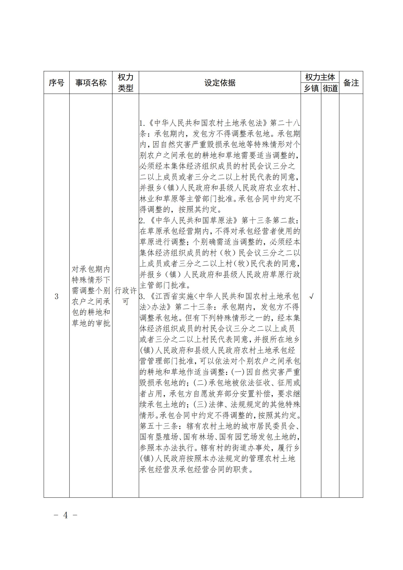
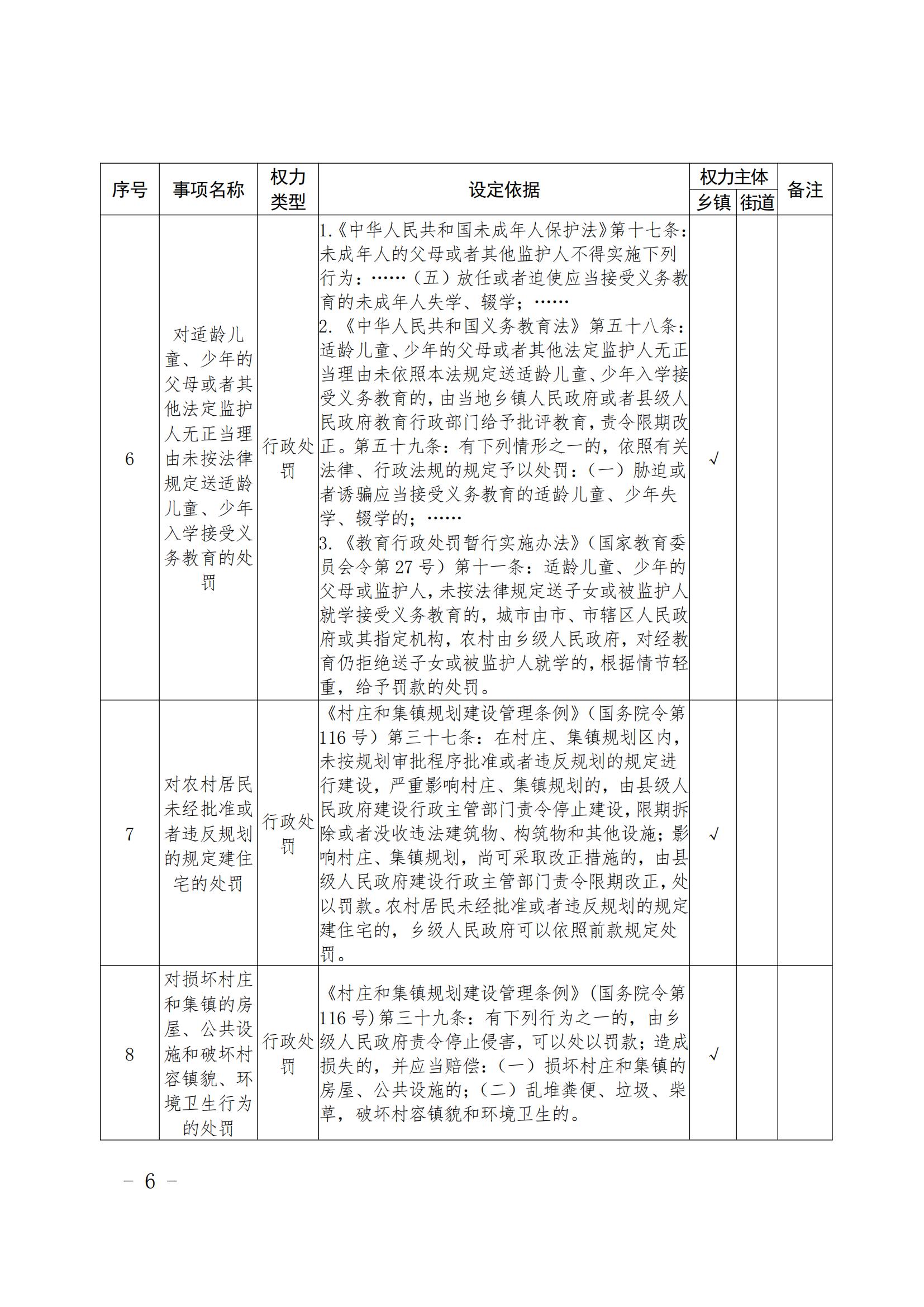
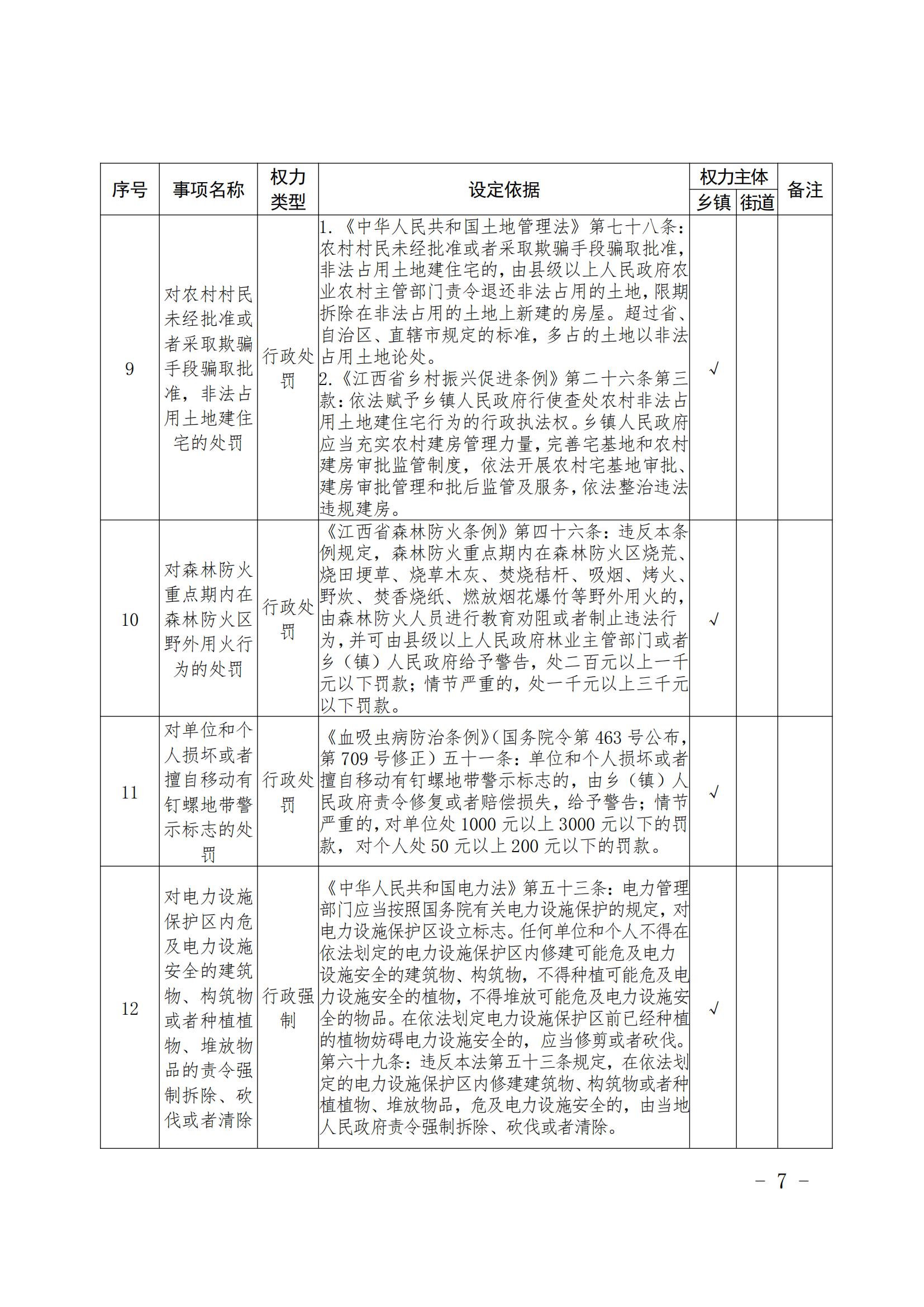
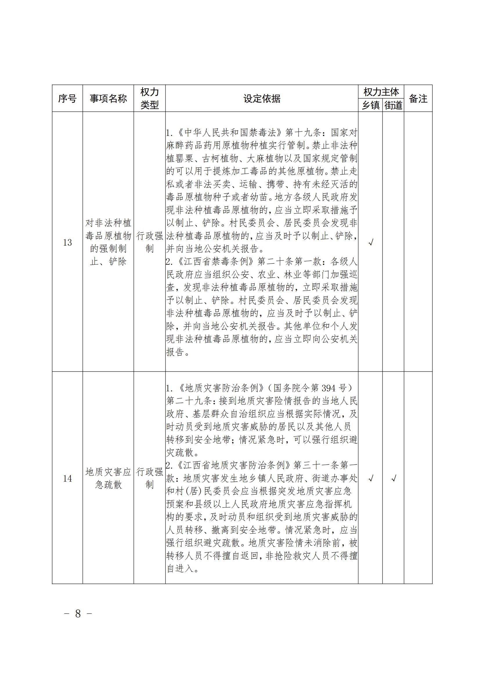
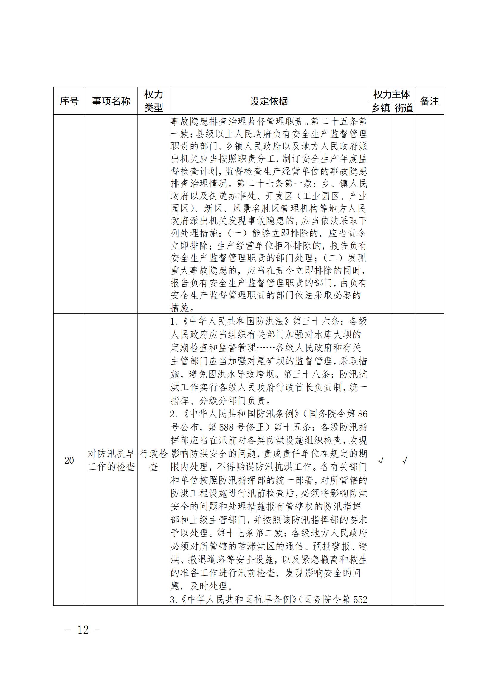
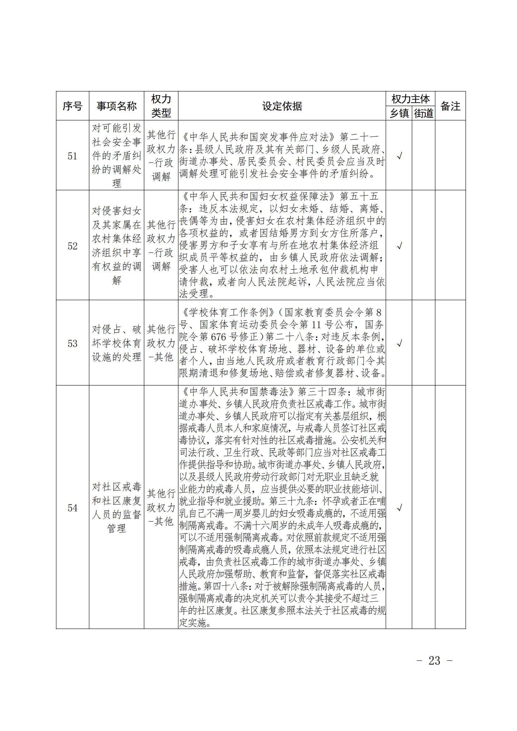
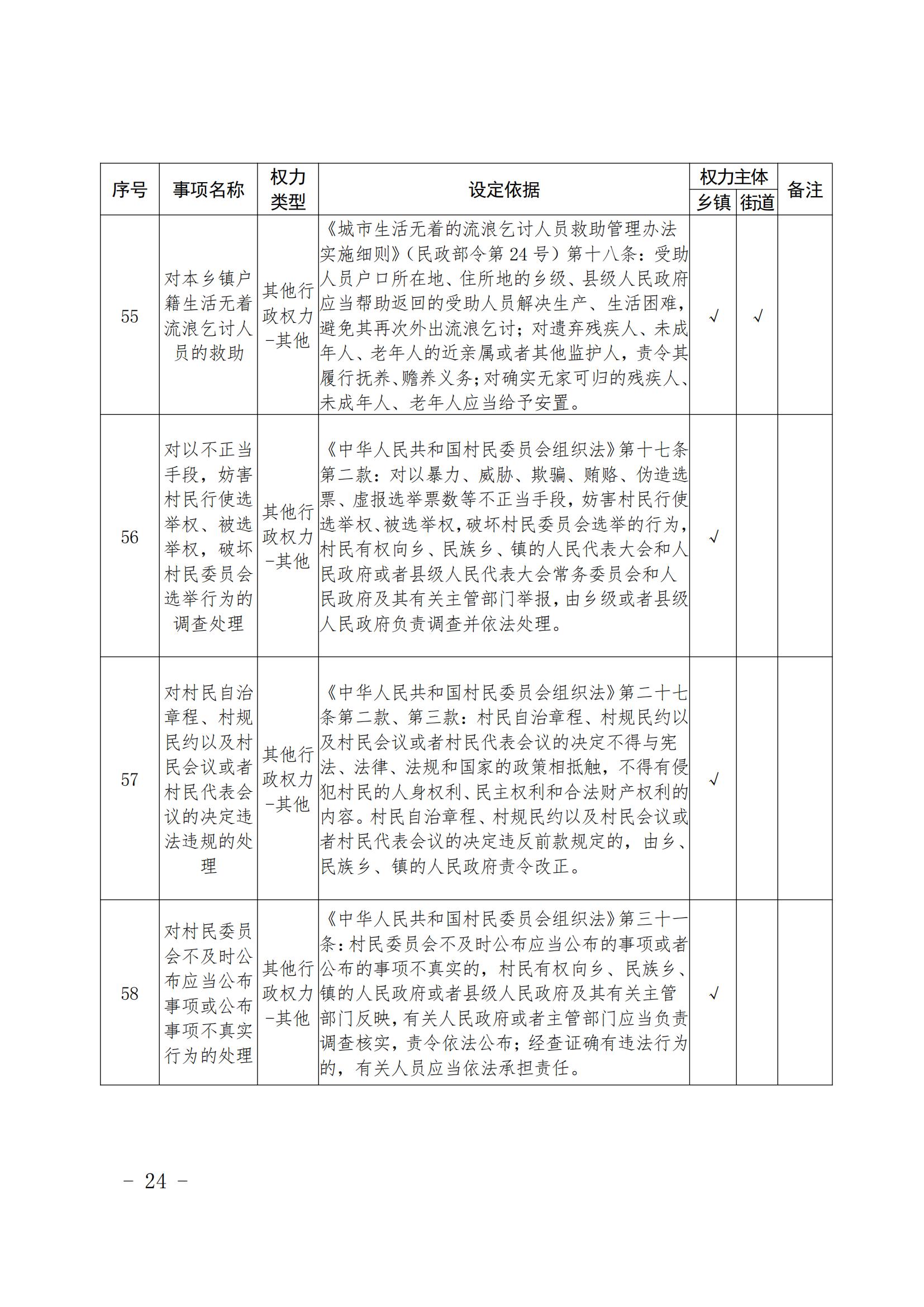
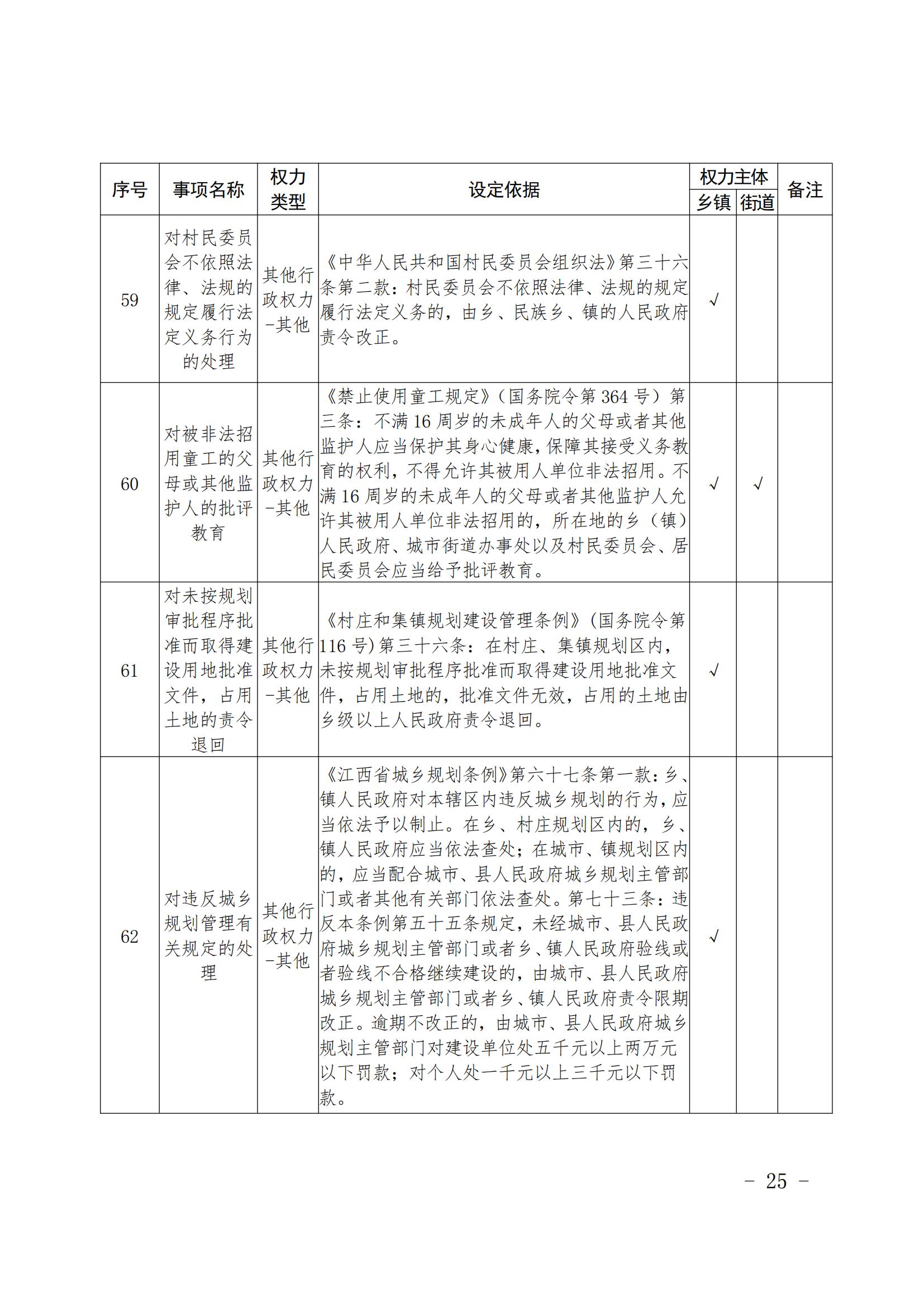
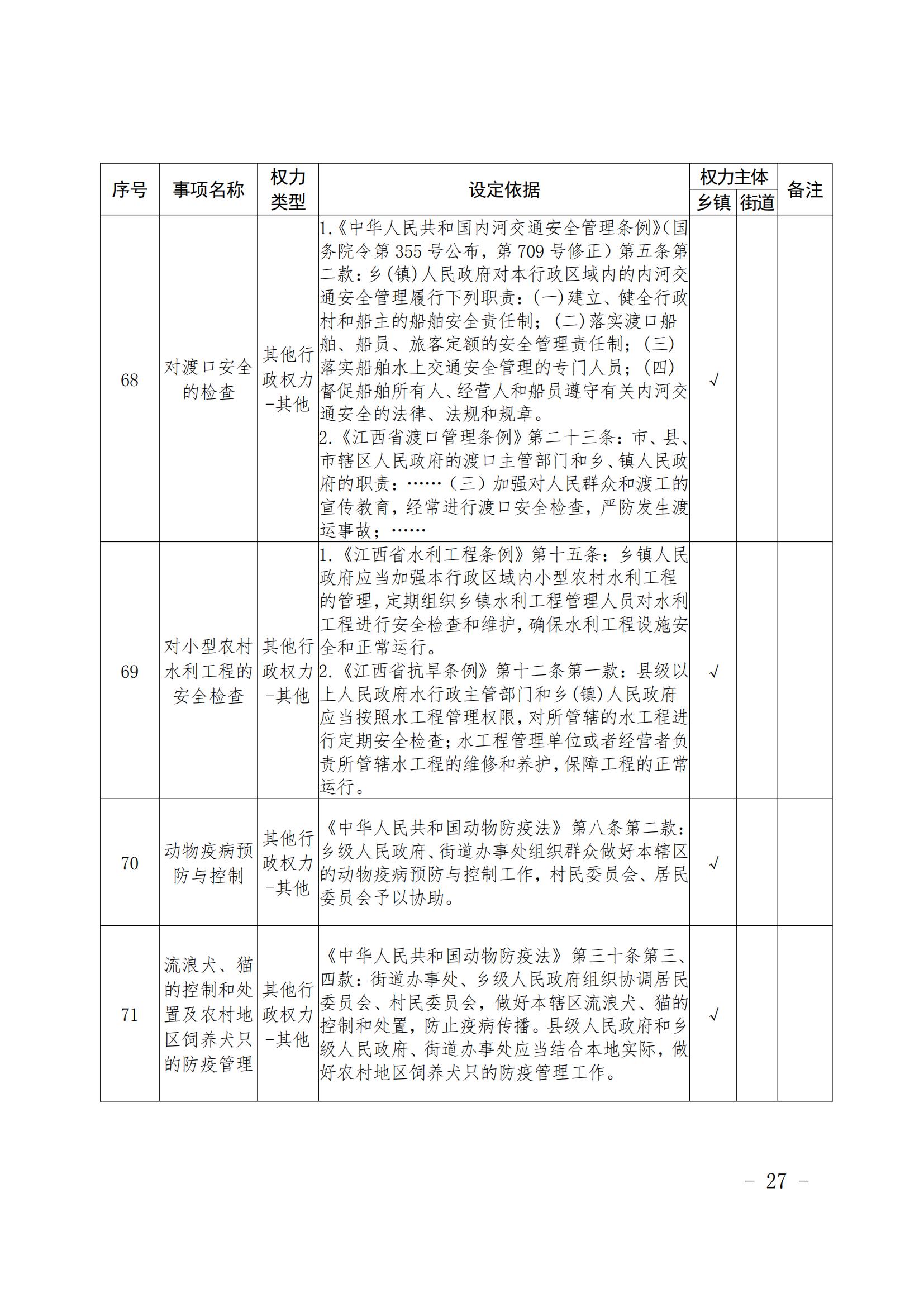
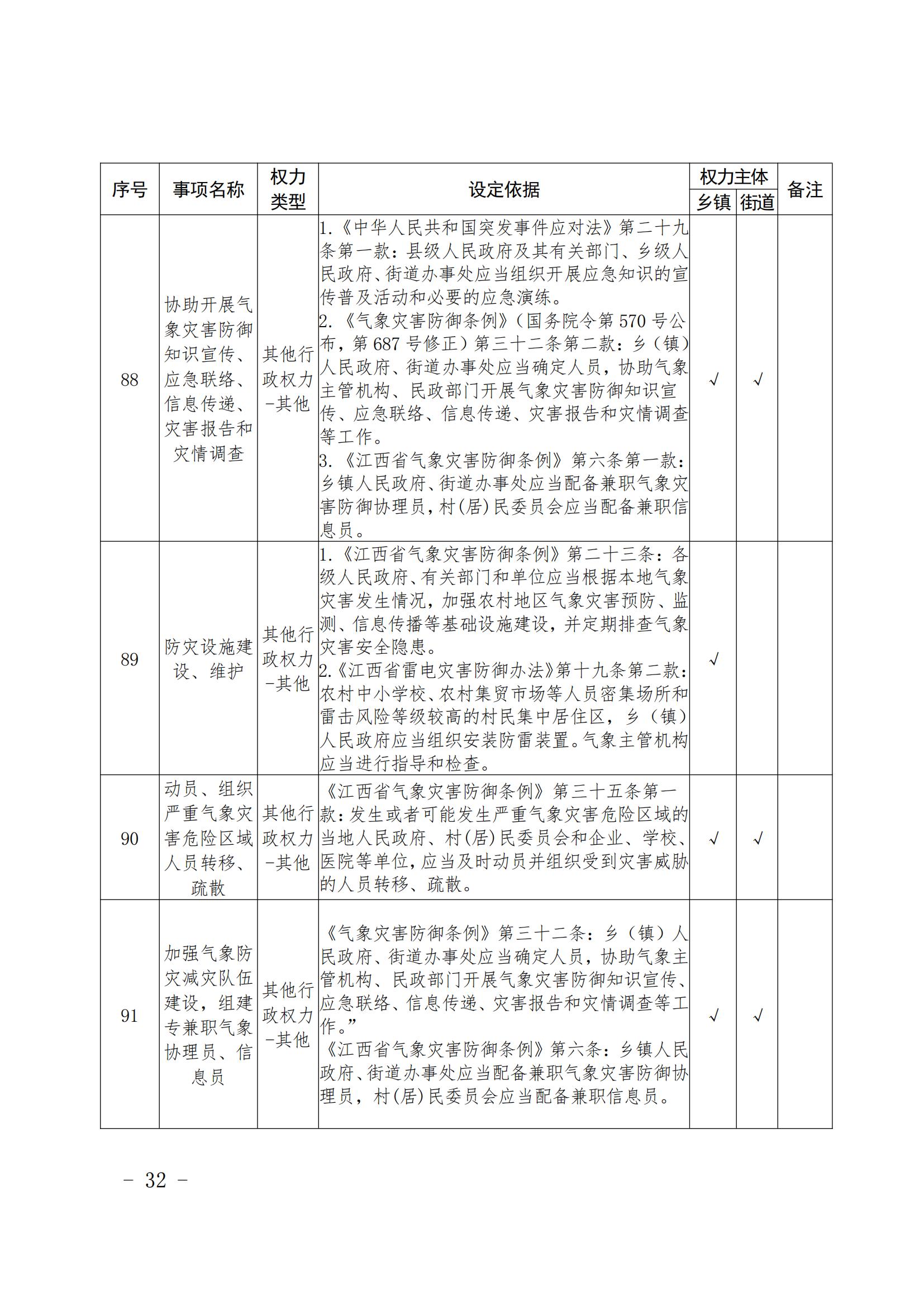
共青城市乡镇(街道)行政权力指导 目录(2021 年版)































相关附件:
扫一扫在手机打开当前页面




赣公网安备:36048202000006号





